树莓派原理图pcb

raspberrypipico树莓派pico开发板双核高性能低功耗rp2040芯片
图片尺寸7474x5298
树莓派raspberrypi3modelb的电路原理图免费下载
图片尺寸1254x861
树莓派raspberrypi4modelb的电路原理图免费下载
图片尺寸1267x889
raspberry-pi树莓派电路图
图片尺寸1731x1224
树莓派zerow的电路原理图免费下载
图片尺寸886x621
【玩树莓】硬件篇(一)diy一个树莓派扩展板
图片尺寸874x604
162lcd与树莓派的连接方法
图片尺寸750x550
树莓派3原理图版 相关截图
图片尺寸1115x716
树莓派
图片尺寸1080x787
树莓派电路板原理图截图:只有一个cc下拉电阻 而 usbtype-c 规范文档
图片尺寸871x787
转树莓派4代电路图
图片尺寸1000x707
0树莓派机载计算机的联网操作教程无名创新
图片尺寸1200x800
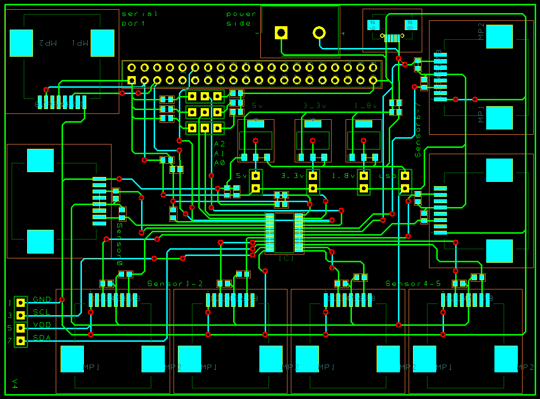
记录通过树莓派进行i2c操作的软硬件设计可选器件电压同i2c地址的器件
图片尺寸1114x823
diy一个标准的树莓派扩展板hat
图片尺寸564x501
便携式无线供电空气质量检测仪_单片机/stm32/树莓派/arduino/开发板
图片尺寸896x791
picalc基于树莓派picodiyoled屏计算器
图片尺寸800x458
基于先楫hpm5300riscv内核mcu的hpm5361evk开发板测评效果二
图片尺寸830x471
树莓派综合项目2:智能小车(三)无线电遥控
图片尺寸2790x1965
9)_树莓派4b主板原理图_anlog的博客-csdn博客
图片尺寸1257x797
树莓派3b入门开发之(一)--简介
图片尺寸650x380