步骤图解

装修房子的步骤流程,一张图了解装修过程
图片尺寸640x578
m771魔方七步解法图解方法解开步骤介绍宣传挂贴图150海报定印制
图片尺寸566x850
三阶魔方教程图解
图片尺寸920x1302
科学区科学实验操作步骤图.科学区科学实验操作步骤图#科学区# - 抖音
图片尺寸1080x1527
typora,世界上最漂亮的写作app
图片尺寸1552x878
手术室外科刷手流程图
图片尺寸625x942
棒针手工编织毛衣 各式起针方法图解
图片尺寸800x1084
客诉处理流程图修改版11
图片尺寸928x1253
公司发货流程图程序多勿催理性理解谢谢
图片尺寸1053x812
色彩色调框架步骤图笔触及调色方法
图片尺寸1080x1434
女衬衫工艺流程图
图片尺寸1080x810
这7个刷牙雷点你踩了几个
图片尺寸1024x762
急诊医学技术操作流程图解 急诊急救技术 教学辅助工具急诊医学操作
图片尺寸800x800
748海报印制展板写真喷绘584灭火器使用方法图解挂图
图片尺寸1285x643
大数据运维图解教程
图片尺寸800x800
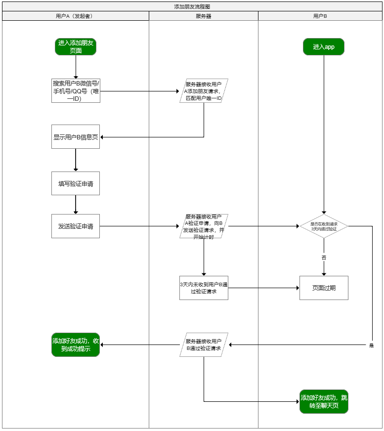
倒推微信prd文档
图片尺寸777x872
图文来了 钩针玩偶挂件之香蕉熊猫小猪挂件教程图解分享 转载 - 抖音
图片尺寸1080x1080
正版现货 验光操作流程图解 呼正林编著 化学工业出版社
图片尺寸800x800
2019高考志愿填报流程图解
图片尺寸1082x1102
腹腔镜操作技能基础 陈双主编 分步骤图文详解 腹腔镜手术学 实用外科
图片尺寸800x800