民诉流程

民事诉讼,一审诉讼流程(附:流程图)
图片尺寸640x591
一图看懂民事诉讼流程收藏版
图片尺寸1279x904
民诉法每日必背民事诉讼程序一审程序简
图片尺寸1080x1439
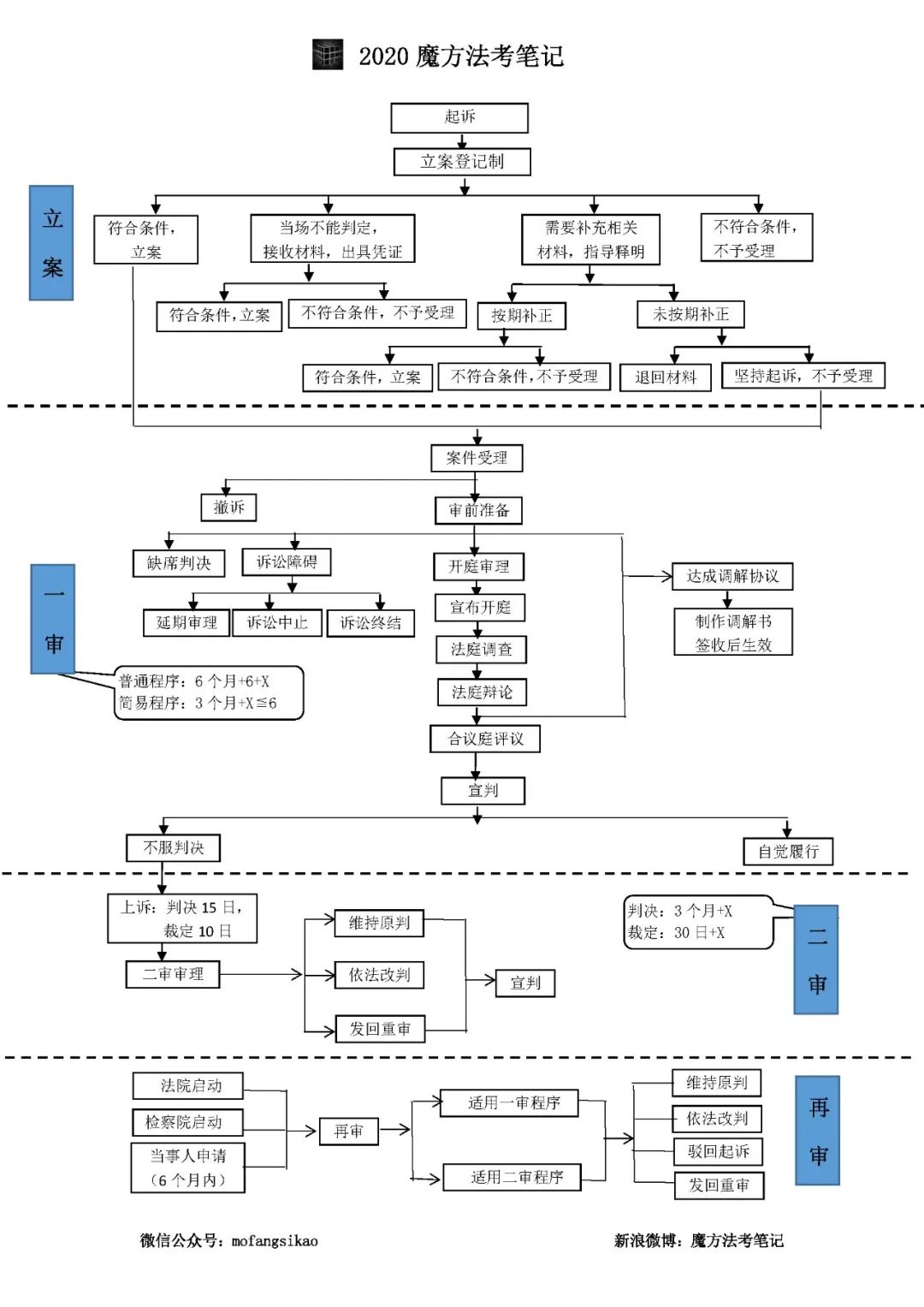
2020魔方法考微课一张图搞定民诉流程文档课程限时免费领取
图片尺寸1080x1527
民事案件诉讼流程是怎样的
图片尺寸650x1263
民事案件诉讼流程图
图片尺寸800x1131
民事诉讼程序流程图
图片尺寸743x1359
民事诉讼审判流程图详细doc2页
图片尺寸792x1120
民事诉讼流程图
图片尺寸852x1455
民事诉讼程序流程怎么走一般民事诉讼的流程
图片尺寸470x700
民事诉讼程序附流程图
图片尺寸920x1302
民事诉讼监督办案流程图
图片尺寸657x668
民事诉讼一审流程图
图片尺寸469x629
民诉庭审流程(用于模拟法庭).doc
图片尺寸993x1404
小白将通过一审普通程序的审判流程为基本脉络展开叙述:一审普通程序
图片尺寸949x620
图片
图片尺寸1058x704
都说法考民诉难度不大但我做题正确率还是很低怎么办
图片尺寸704x467
民事诉讼一审二审完整流程图
图片尺寸1732x1264
民事公益诉讼一审流程图
图片尺寸656x612
3,公益诉讼,二审,特别程序【民诉】_刑诉民诉行政
图片尺寸750x609