汉斯偷药

内蒙古通辽教师招聘考试招教教育心理学——趣味故事之"汉斯偷药"
图片尺寸688x404
科尔伯格两难故事法海因茨偷药
图片尺寸1080x1439
汉斯应该偷药吗
图片尺寸579x707
海因兹该偷药吗?为什么?
图片尺寸1080x810
2018江西教师招聘趣味故事之汉斯偷药教招开心学
图片尺寸694x572
虽然太白平常对降龙不咋样但发现降龙来偷药时却装作若无其事
图片尺寸650x922
听障儿童也能看懂的图册:道德两难故事——海因兹偷药
图片尺寸1280x720
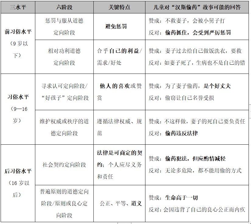
你的道德水平处于哪个阶段汉斯偷药告诉你
图片尺寸825x734
听障儿童也能看懂的图册:道德两难故事——海因兹偷药
图片尺寸1280x720
澳洲男护士从医院偷药给老婆下毒,老婆昏迷8小时后自己报警获救
图片尺寸641x372
丈夫困难时她偷药筹资 她东窗事发丈夫逃跑了(图)
图片尺寸550x464
如何给孩子解释道德:偷药能救别人的命,你偷吗?
图片尺寸660x371
考教师,你得先把握好"动机"
图片尺寸540x299
听障儿童也能看懂的图册:道德两难故事——海因兹偷药
图片尺寸1280x720
朝阳区一男子假装买药实则偷药
图片尺寸544x960
听障儿童也能看懂的图册:道德两难故事——海因兹偷药
图片尺寸1280x720
研究方法:道德两难故事法(汉斯偷药).
图片尺寸540x269
迷你世界:妻子得癌症,丈夫偷药被警察抓了起来
图片尺寸1920x1077
听障儿童也能看懂的图册:道德两难故事——海因兹偷药
图片尺寸1280x720
海因兹该偷药吗?为什么?
图片尺寸1080x810