油红o染液配置

一看就会的油红o染色实验指南
图片尺寸960x600
小鼠脂肪组织油红o染色
图片尺寸3000x4000
油红o染色流程 166固定:将冰冻切片复温干燥10min;细胞爬片4%多聚
图片尺寸1707x1280
尼罗红油红o脂肪染色试剂nileredoilredo
图片尺寸462x684
油红o染色
图片尺寸1280x860
油红o染色
图片尺寸800x535
小鼠脂肪组织油红o染色
图片尺寸3000x4000![油红o染色液-改良型 oil red o 脂肪染色试剂盒 [ph1226 phygene] 3x](https://i.ecywang.com/upload/0/t14.baidu.com/it/u=3847617456,2784365959&fm=224&app=112&f=JPEG?w=500&h=500)
油红o染色液-改良型 oil red o 脂肪染色试剂盒 [ph1226 phygene] 3x
图片尺寸800x800
求助细胞实验油红o染色
图片尺寸4608x3456
cancercell衰老巨噬细胞清除后显著改善kras驱动的肺癌发生
图片尺寸1080x1618
在这项研究中,研究人员使用cand1flox/flox和cand1knockin小鼠分别与
图片尺寸612x847
科研 油红o/oil red o/脂肪染色剂/苏丹红5b/溶剂红7进分 5g (不)
图片尺寸350x350
索莱宝展台全新升级,更多精彩等你来!-展会信息-生物在线 lab-on-web
图片尺寸1080x881
硫利达嗪通过抑制 rhoa/yap 介导的内皮炎症来防止扰动流诱导的动脉
图片尺寸616x800
fshw黄精多糖对不同性别小鼠动脉粥样硬化的干预作用
图片尺寸660x823
结果显示,在连续 8 周的酒精或茅台灌胃后,苏木精 - 伊红(he)染色法
图片尺寸1024x438
在这项研究中,研究人员使用cand1flox/flox和cand1knockin小鼠分别与
图片尺寸612x779
油红o染色
图片尺寸975x723
细胞油红o染色的操作步骤
图片尺寸920x1303
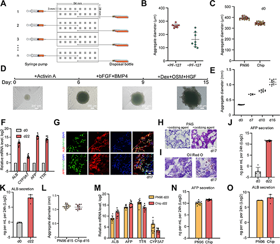
北大科研组在类器官模型制备方向的最新进展报告_球体_组装_研究
图片尺寸575x502