焦糖色配方

以前家里自己做的酱油,因为不加酱色,称为"白酱油",才是真正的好酱油
图片尺寸850x1133
利拉比利时风味焦糖饼干800g送礼回礼礼盒休闲酥性饼干
图片尺寸800x800
焦糖苹果馅配方自取哈
图片尺寸1080x1440
圣诞礼盒 160g amovo魔吻儿童小熊巧克力棒棒糖礼盒装网
图片尺寸750x1115
卤猪蹄配方:焦糖色200克,调制酱油120克,特调酱汁300克,排骨酱60克
图片尺寸1080x608
上色
图片尺寸720x824
黑茶色一步到位配方
图片尺寸962x1280
味正焦糖色1000g包邮 烧烤熏鸭熏肉卤料特色技术小吃配方增香提鲜
图片尺寸1200x1200
糖果包装袋(碳酸泡泡)
图片尺寸908x1463
千言万语彩色巧克力块 纯可可脂蛋糕淋面装饰巧克力币笔烘焙原料 棕色
图片尺寸750x993
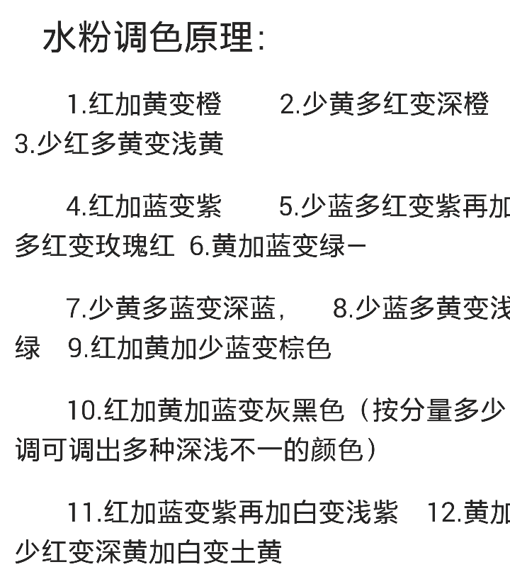
中国风奶油调色配方超详细干货92码住
图片尺寸1080x1440
35枫叶焦糖色」 看起来很衬我的肤色 欧莱雅精油染在家就可以操作
图片尺寸690x920
banderuhoeipurotein 100 bandel whey protein 100巧克力香草焦糖700
图片尺寸650x1109
刚被国家禁止生产与销售家里有它的就别再用啦
图片尺寸879x428
本品适用于有部分胃肠道功能,而不能或不愿进食足够
图片尺寸1000x1000
双11预售 隅田川进口曼特宁现磨纯手冲 特浓挂耳咖
图片尺寸2048x2731
红茶鸳鸯拿铁36615焦糖玛奇朵46615冰燕麦拿铁#秋天吃点热的
图片尺寸1080x1443
春光咖啡糖180g海南特产糖果硬糖传统配方休闲糖果
图片尺寸800x800
00优惠价 销量 0累计评论 0交易成功 配送 包邮 颜色分类 规格 ›
图片尺寸720x960
一些简单的焦糖布丁98~附配方
图片尺寸1080x1440