照片描述语

帅哥美女专用照片祝福语,收藏起来 1,愿你像光一样永远闪亮,照亮每个
图片尺寸720x960
关于如何用英语描述一张照片最重要的
图片尺寸1080x1440
dele口语描述图片到底应该说啥建议保存
图片尺寸1080x1081
帅哥美女照片祝福语大揭秘 1.
图片尺寸720x960
意大利语73描述外表
图片尺寸1080x1439
midjourneydiscord描述语关键词200套
图片尺寸1080x1439
幼儿园点评表扬语7715360天不重样97
图片尺寸959x1280
描述纯真友谊的唯美句子
图片尺寸720x960
描述欢声笑语的温馨句子 1,节日庆典上,欢声笑语充满了温馨与快乐 2
图片尺寸720x960
在自己拍的照片上加问候语好像更有意思.
图片尺寸690x920
【二手9成新】描述语用学 /黄华新 吉林人民
图片尺寸1600x2133
如何用意大利语描述外表71
图片尺寸1080x1440
描述欢声笑语的文艺句子
图片尺寸720x960
夜晚黑暗寂静的唯美描述
图片尺寸720x960
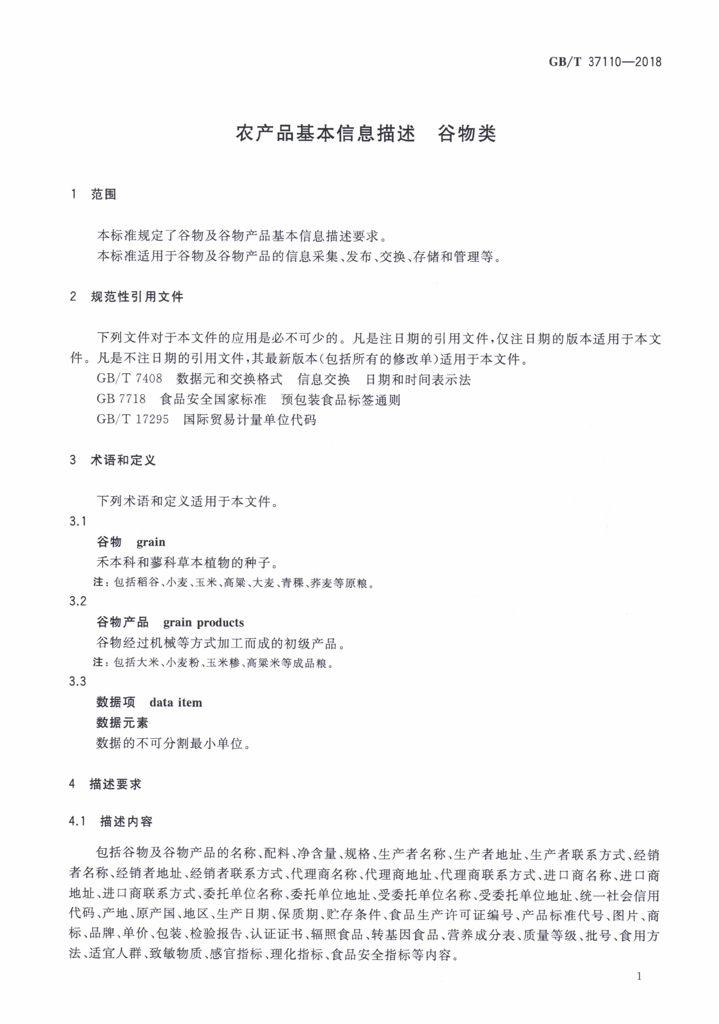
农产品基本信息描述—谷物类
图片尺寸2326x3314
瘦西湖的唯美描述句子
图片尺寸720x960
拾光夜光明信片ins风照片祝福语烫金工艺文艺浪漫文字表白卡片
图片尺寸800x800
上个笔记我们讲了"时间orario"用意大利语怎么表示,在描述我们典型的
图片尺寸960x1280
描述欢乐交谈的美好句子 1,我们欢乐交谈间,笑语盈盈,如春阳温暖心田
图片尺寸720x960
实拍照片被质疑美颜过度,真是无语02♀15
图片尺寸900x1200