理综卷

2020广东高考全国Ⅰ卷理综真题
图片尺寸1200x1707
2015石家庄一模考试理综试卷(a卷)【含答案】
图片尺寸2549x1630
【理科综合模拟】2020年全国Ⅰ卷理综高考试题word版(含答案).doc.
图片尺寸800x1120
高考理综安徽卷
图片尺寸920x1302
河北省高考模拟试题理综试题有答案worddoc
图片尺寸920x1302
2018年新疆乌鲁木齐市第二次理综卷包括物理,化学,生物,扫描版,还有
图片尺寸950x1280
2019全国高考理综试卷(i,ii,iii卷全),北京卷(真题)及答案
图片尺寸1080x1440
山东卷高考真题理科综合试题及答案
图片尺寸920x1302
2019高考全国二卷理综试题及参考答案
图片尺寸1000x1333
2016河北中考理综试卷扫描版答案
图片尺寸600x800
安徽高考理综试卷及答案
图片尺寸920x1302
2013年郑州市高中毕业年级第二次质量预测理综试卷扫描有答案
图片尺寸1765x2629
理综卷2016届福建省达标校高三周末检测一201510
图片尺寸920x1302
理综卷·届陕西省西工大附中高三下学期二模考试.doc
图片尺寸993x1404
2020年高考(全国ii卷)模拟理综试题
图片尺寸2052x2902
2020年全国高考理科综合试题Ⅱ卷物理部分
图片尺寸920x1302
高考理综新课标全国卷物理部分.doc
图片尺寸993x1404
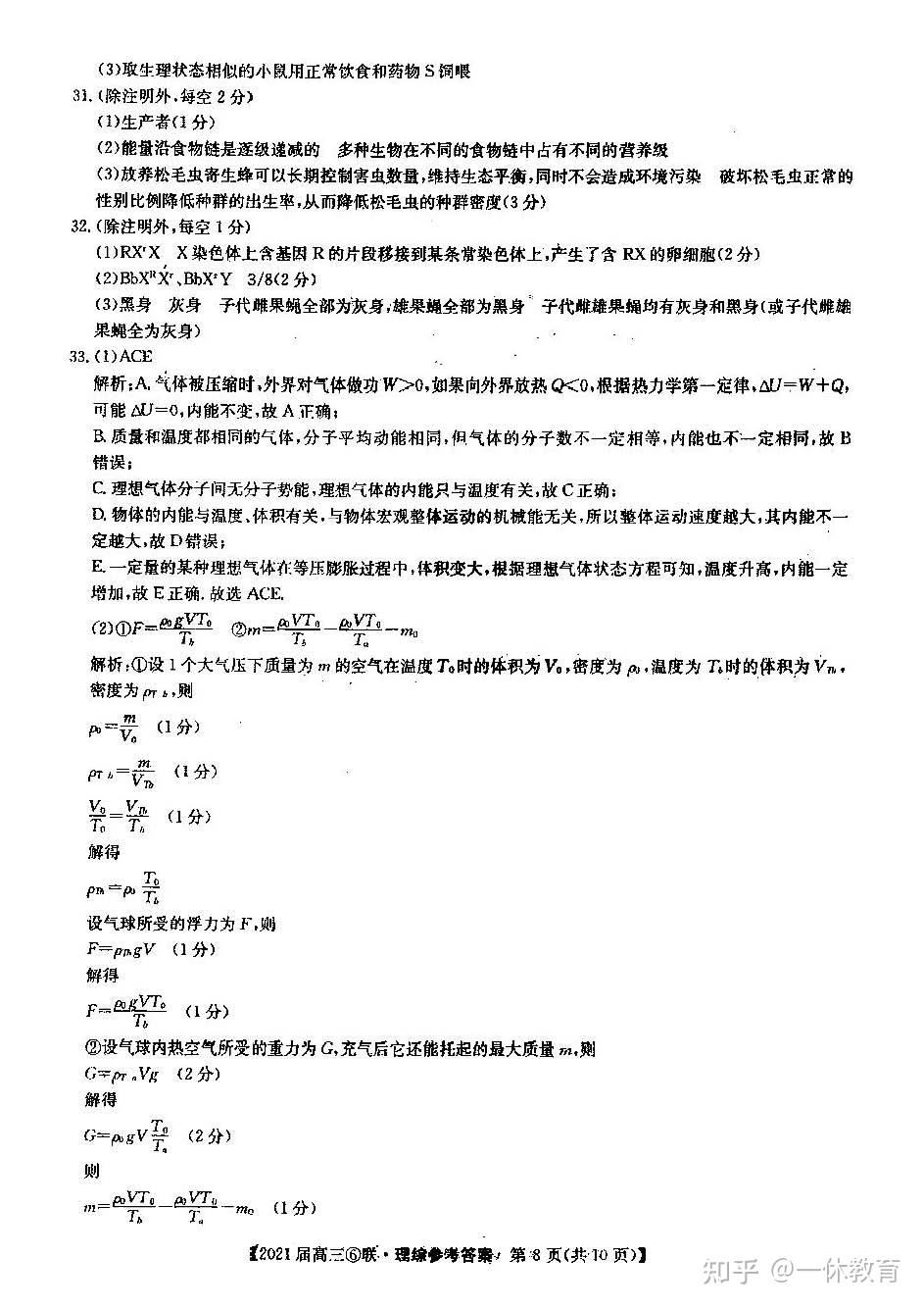
2021届百校大联考高三第六次大联考理综卷含解析
图片尺寸943x1334
2015年北京高考理综试卷(20200625005422).docx 18页
图片尺寸1594x2256
2020年高考理综真题及答案(全国卷3)
图片尺寸609x821