电子线路图

电子小制作原理图22例 入门学习建议收藏.#电路 #电子技术 - 抖音
图片尺寸1080x1920
在我们设计单片机电子电路时,常用应用到一下比较常用的电路,每 - 抖
图片尺寸1013x1200
电路图:mp3电路图 --电子电路图--电子工程世界
图片尺寸3309x2339
怎样工作的?
图片尺寸2233x1881
各种电子制作电路图(1)#电路 #电子技术 #中秋国庆 - 抖音
图片尺寸1868x942
高频电子线路课件-第8讲_第2页
图片尺寸1754x1240
石英晶体振荡器【multisim】【高频电子线路】
图片尺寸1017x590
模拟电子技术基础放大电路大题
图片尺寸1023x673
电源电路
图片尺寸2321x1552
数字电子电路识图方法
图片尺寸2667x2076
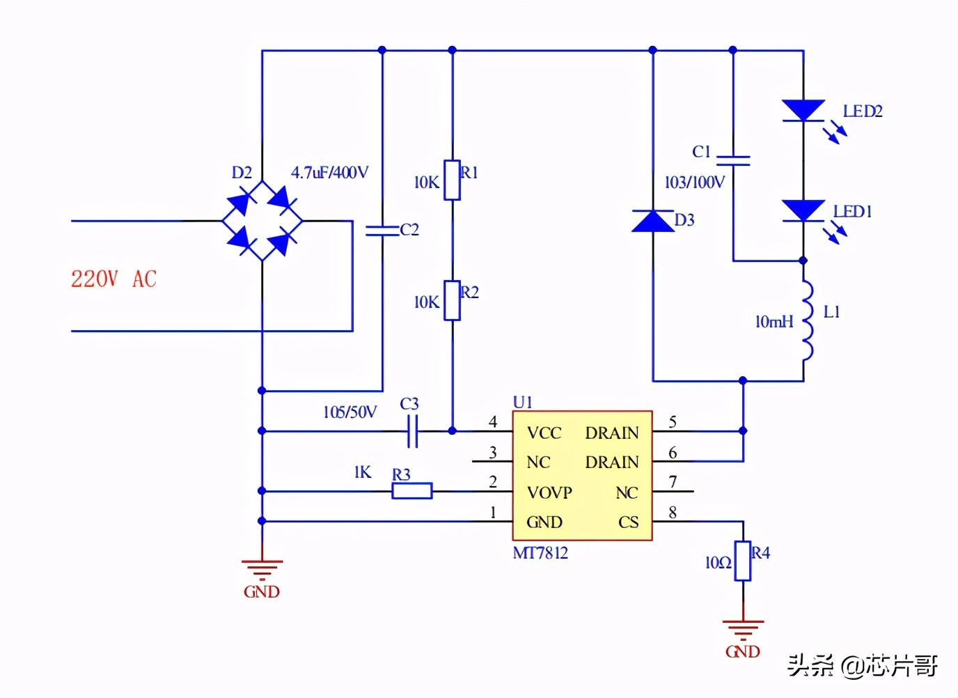
效率高达95%,led恒流驱动电路设计方案
图片尺寸1376x1002
电子电路图纸简介: nt-200atx开关电源ka3844b.gif
图片尺寸2639x1871
非线性电子线路(没有第一章) 第二章功率放大器
图片尺寸968x1178
第十九届全国大学生智能智能汽车竞赛技术报告 | 北京
图片尺寸1251x728
日产蓝鸟ecm电子控制单元电脑电路图
图片尺寸2500x1696
高速光电二极管信号调理电子线路图
图片尺寸985x411
隔离放大的铂电极电路测试
图片尺寸1915x1248
2020年北京交通大学电子系统课程设计——病毒大作战方案记录
图片尺寸2021x1421
电子线路图集 - yangxinqiu - yangxinqiu---博客乐园
图片尺寸1564x552
10w可调电子变压器电路图
图片尺寸777x505