电导率仪接线图

电导率接线
图片尺寸800x713
在线电导率仪
图片尺寸638x473
电导率电极—接线
图片尺寸1065x827
电导率仪接线图
图片尺寸750x527
gf9900电导率/电阻率变送器 - 抖音
图片尺寸770x1299
yr-ec10电导率在线监测仪接线图
图片尺寸600x328
电导率仪cm42操作和使用简单总结
图片尺寸780x615
蒸馏水处理用电导率控制电路
图片尺寸492x614
上海诚磁 cm230电导率仪honest工业在线电导率仪纯水机在线监测
图片尺寸628x375![burkert 8225型电导率变送器操作手册:[3]](https://i.ecywang.com/upload/1/img1.baidu.com/it/u=2705253535,2945227121&fm=253&fmt=auto&app=120&f=JPEG?w=800&h=1131)
burkert 8225型电导率变送器操作手册:[3]
图片尺寸1684x2380
女装摩托油表接线图
图片尺寸1280x894
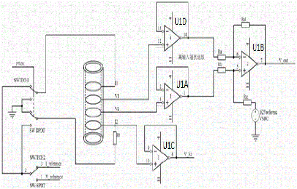
一种四电极电导率仪的测量电路
图片尺寸1000x638
sunho/先河ec-410智能型电导率成套分析仪
图片尺寸900x1283
电导率仪接线图
图片尺寸750x465
用于水质监测的全自动自校准电导率测量系统
图片尺寸2003x1766
求多针电极接头的电导率仪接线图
图片尺寸2592x1944
任氏jenco 6308 cst电导率仪操作说明书
图片尺寸323x311
循环水电导率仪的接线和设置
图片尺寸509x648
rhahi98309超纯水笔式电导率测定仪笔式电导率仪笔式电导率计
图片尺寸650x850
器与被检电导率仪用电缆连接:标准器红色接线柱与被检仪器的芯线相接
图片尺寸433x245