电路导通

一种单向导通电路
图片尺寸1000x470
如果输入负的信号t3不就已经不导通了吗?还有电流通过d1
图片尺寸1024x576
pnp和npn三极管组合的电路是怎么导通的
图片尺寸335x310
干货h桥电机驱动电路详解
图片尺寸746x558
应用于脉冲大电流发生器的双开关同步导通电路-爱企查
图片尺寸1911x1528
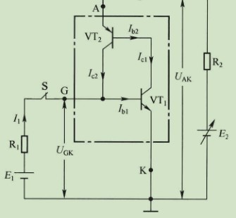
电源电压从零开始逐步升高时,电路中的两个晶体管会同时导通,不产生
图片尺寸1080x582
三极管开关电路 当基极输入高电位(正脉 冲)控制信号时,三极管将 导通
图片尺寸1080x810
三极管构成的自锁电路,导通信号没有就自动工作了
图片尺寸648x524
共阴极组中u点电位最高,v1 导通;在 t1 ~ t2 期间三,电路分析共阳极
图片尺寸799x400
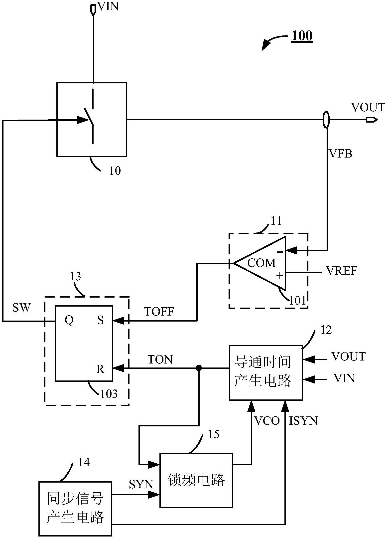
恒定导通时间控制电路及其控制的直流-直流变换器-爱企查
图片尺寸1551x2159
正向导通电路图
图片尺寸255x253
理想二极管问题:判断图中各个电路中的二极管是导通还是截止,并计算
图片尺寸242x161
导通工作,交流电为负时,整流二 极管反向截止,所以说我们称这种电路为
图片尺寸640x298
图1. 自适应导通控制电路.
图片尺寸1080x401
3~5v的开关电路, 要求:低电平导通, 高电平截止.
图片尺寸825x524
导通工作,交流电为负时,整流二 极管反向截止,所以说我们称这种电路为
图片尺寸640x300
不同二极管在电路设计中的应用|电容|整流|稳压|导通_网易订阅
图片尺寸660x401
el3063与双向可控硅控制直流电路导通问题 - 电子设计论坛 - 21ic电子
图片尺寸479x241
阻挡mos管的寄生二极管导通的电路及电荷泵-爱企查
图片尺寸1181x1079
单相桥式整流电路在负半周晶闸管不是反电压吗?为什么能导通?
图片尺寸834x289