白炽灯原理

照明设备ppt 常用照明设备 第三节 常用照明设备 一,白炽灯原理及线路
图片尺寸1080x810
白炽灯发光原理 白炽灯知识大全
图片尺寸360x260
白炽灯的结构
图片尺寸1080x810
intensity discharge lamp-高压放电式气体灯,其工作原理是在石英灯管
图片尺寸594x951
2.点亮小灯泡》4
图片尺寸1080x810
图10-6 卤钨灯结构图 1-灯脚 2-钼箔 3-灯丝(钨丝) 4-支架 5-石英玻管
图片尺寸1080x810
日光灯的工作原理 镇流器 i ig ic ul l 启动器 ua a 220v
图片尺寸1077x808
白炽灯的主要部件有哪些
图片尺寸591x633
白炽灯
图片尺寸583x603
下面会简单教大家如何区别白炽灯日光灯,以及科普白炽灯发光原理和
图片尺寸609x401
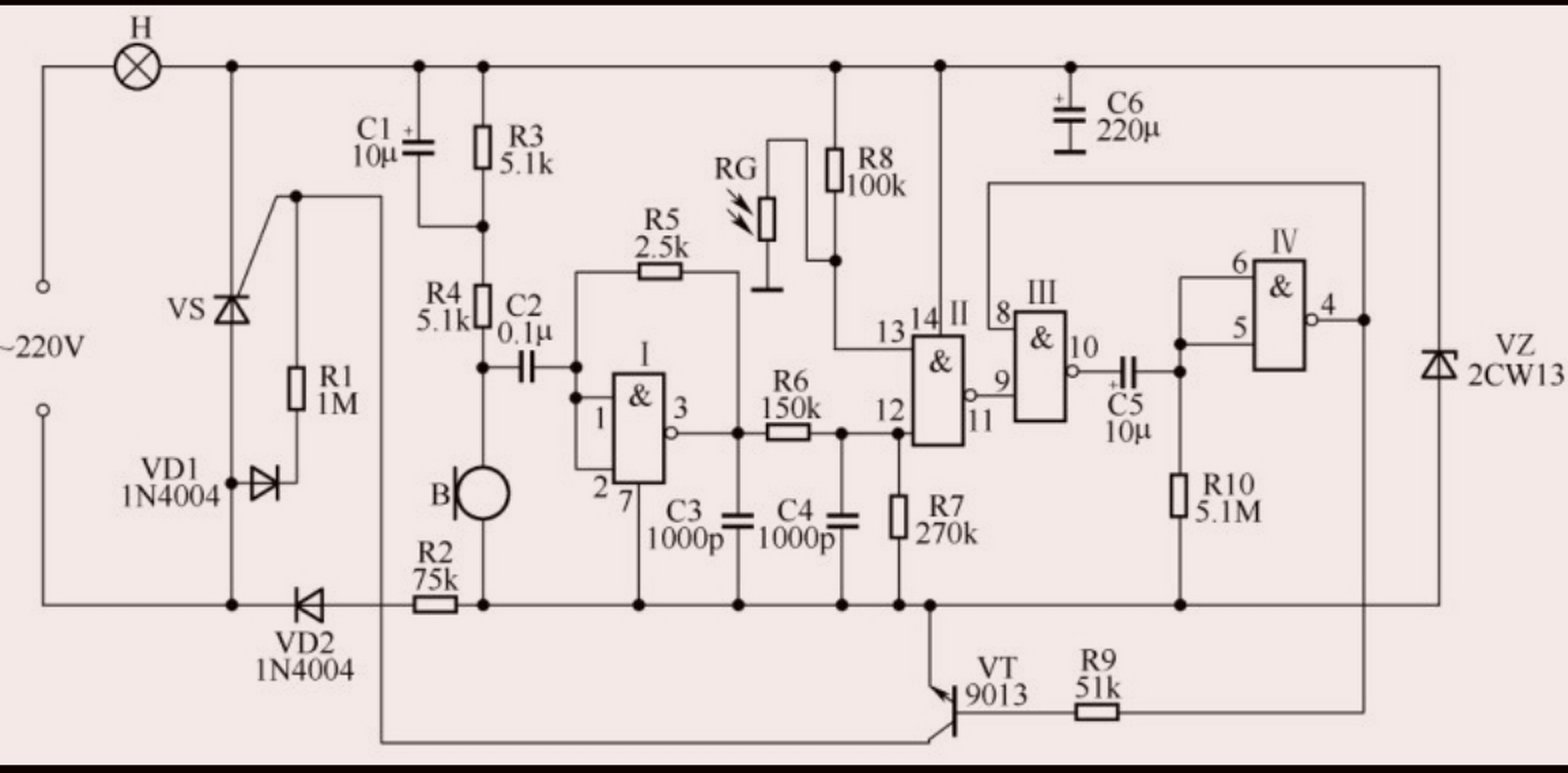
白炽灯声,光双控延时电路 声,光双控延时灯是无须管理的全自动楼梯
图片尺寸2596x1280
什么是白炽灯白炽灯优缺点及尺寸介绍白炽灯发光原理
图片尺寸521x259
1,白炽灯
图片尺寸325x251
白炽灯发光发热的原因: 白炽灯工作原理的实质
图片尺寸1080x810
白炽灯无级调光电路 电路图 :如下图所示是一个实用的双向晶闸管调光
图片尺寸2116x1280
一,实训工作原理 (1)白炽灯的双开关控制工作原理 图1白炽灯的双开关
图片尺寸513x185
5 白炽灯 自感现象 日光灯
图片尺寸1080x810
白炽灯的工作原理
图片尺寸274x335
发光二极管灯
图片尺寸2620x1395
白炽灯工作原理解读和介绍
图片尺寸434x361