盒图计算

用盒图表示算法
图片尺寸459x463
数学中统计学上盒装图是?
图片尺寸566x565
数据可视化画个简单的箱形图
图片尺寸1178x694
盒图模板一键套用,便捷作图神器首选
图片尺寸513x421
箱形图分析
图片尺寸2202x1464
小学四年级数学竖式计算
图片尺寸945x1123
r语言盒形图箱形图
图片尺寸480x480
箱线图boxplot的多种画法
图片尺寸392x271
简支梁计算示例
图片尺寸945x1337
简支梁计算示例
图片尺寸945x1337
五年级简易方程计算题供参考
图片尺寸945x1337
百度arm云新款ai边缘计算盒来了内置80余种场景算法加速企业智能化
图片尺寸1914x1076
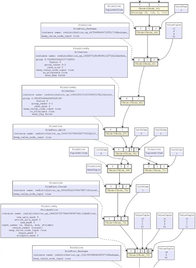
mindsporeai科学计算系列升思mindspore复数分布式并行实现探究
图片尺寸798x1090
汽车行业中为什么消费者会有"智驾时代来临"的感觉|电气|云计算|智能
图片尺寸640x353
框架柱平法5纵筋基础插筋长度的计算
图片尺寸1080x740
arcgis中,土地利用动态图怎么计算?-csdn博客
图片尺寸999x836
集成电路学院唐建石吴华强团队发表物理储备池计算研究综述
图片尺寸2115x2909
5大云计算架构详解图文全面总结
图片尺寸1080x449
盒计数洞察复杂系统的内在美学和数学性质揭示无限细节和结构
图片尺寸640x348
新质生产力抢占量子计算新赛道为新质生产力提供强大算力支撑
图片尺寸885x585