相机排行榜

佳能在所有相机厂商中产品线 - 抖音
图片尺寸1242x1660
佳能相机攻略92教你省90.
图片尺寸1417x1890
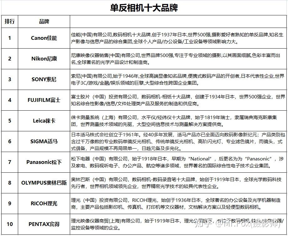
单反相机品牌排行榜前10名,性价比最高的入门单反相机推荐 - 知乎
图片尺寸920x753
相机阶梯排行榜!等于你的什么车07.
图片尺寸1440x1920
top相机宽容度排行榜,你的相机上榜了吗?
图片尺寸640x637
美颜相机排行榜.你知道哪款软件拍出来的照片最具大片感吗?
图片尺寸1024x1369
国外代购买什么美国日本相机销售排行榜
图片尺寸500x712
大胖干货整理7575新手入相机必看攻略
图片尺寸1080x1439
岛国人民都关注什么日本相机销售热度排行榜
图片尺寸570x650
四大相机品牌对应名牌包包排行榜!
图片尺寸1280x1920
索尼松下成赢家 最新日本相机排行榜分析
图片尺寸500x375
相机宽容度排行榜你的相机上榜了吗
图片尺寸640x542
【相机排行榜】a7c2促销登顶!gr3宝刀不老!
图片尺寸2634x1975
数码相机品牌排行榜前十名:佳能无一上榜,索尼占五席!
图片尺寸800x800
佳能ixus 130领风骚 7月高像素相机排行榜
图片尺寸500x375
友都八喜五月上半月无反相机销售排行榜:α7 iv 归来
图片尺寸938x1812
主流手机相机cmos排行榜单,直接说结论.
图片尺寸585x770
2023手机相机传感器排行榜,有你用的吗.#数码科技 #手机 - 抖音
图片尺寸900x1200
数码相机品牌排行榜前十名:佳能无一上榜,索尼占五席!
图片尺寸640x427
相机品牌排行榜前十名:2024十大畅销数码相机公布,奥巴独霸前五
图片尺寸640x360