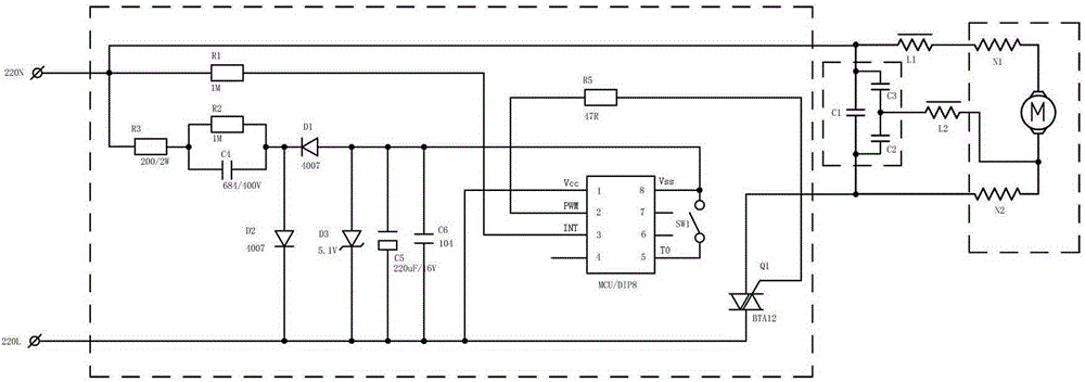
磨光机接线图

一种带断电保护的角向磨光机及其电路
图片尺寸1000x352
角向磨光机电路原理图是什么?
图片尺寸401x288
请大仙指点 磨光机出来两根线头好像是电机线 还有一个电容 一个四孔
图片尺寸1241x564
角磨机,角向磨光机
图片尺寸451x591
求解角磨机这两个红线怎么接?
图片尺寸600x800
a 280a气动风磨笔 刻磨机 风么笔 研磨机-「气动磨光机」-马可波罗网
图片尺寸730x742
博世角磨机tws6700金属切割手砂轮机电动工具100磨光打磨抛光机
图片尺寸790x1142
锐奇角磨机磨光机9710配件开关齿轮压板前盖压板碳刷机壳转定子 轴承
图片尺寸790x1114
博世 电动工具gws5-100角磨机角向磨光机打磨_接线图分享
图片尺寸700x500
气动刻磨机直磨机风磨机气动打磨机磨光机轮胎打磨机打磨笔
图片尺寸750x1121
角磨机定子9913950095539556109lg磨光机全铜定子线圈启洋100定子
图片尺寸800x800
【专营店】角磨机家用切割机小型多功能磨光机打磨机电动工具手磨机手
图片尺寸790x1499
角磨机定子全铜线圈磨光机电机gws6100手磨机通用维修配件华丽100角
图片尺寸800x800
(二手 750w 角磨机 切割机 打磨 截铁机 磨光机 115mm 规格
图片尺寸720x540
东成城角磨机磨光机s1m-ff-150a/02-125b 转子定子输出轴头壳碳刷(去
图片尺寸800x800
博世角磨机打磨机磨光机手磨机多功能电动切割机tws67006600升级款gws
图片尺寸790x1170
星际火线手游强势冲关小rpve枪械选择心得_接线图分享
图片尺寸750x1000
18v无刷无霍尔角磨机控制板驱动器牧田款磨光机抛光机主控电路板
图片尺寸750x750
角磨机 角向磨光机抛光机切割机打磨机工业家用
图片尺寸750x897
启之洋15100角磨机 进口轴承角向磨光机 辽宁总代 五金电动工具
图片尺寸1280x1280