神经丝

神经丝
图片尺寸373x315
神经丝-l 免疫组织化学法
图片尺寸660x497
精华荟萃:神经科学火热的神经丝轻链,是何物?-medsci.cn
图片尺寸604x490
神经丝蛋白
图片尺寸658x501
神经丝-h 免疫荧光法
图片尺寸600x600
神经丝-m 免疫荧光法
图片尺寸660x660
神经纤维丝轻链nfl
图片尺寸584x742
音响线音箱线喇叭音频连接线材铜无氧汽车功放改装400芯神经丝200米
图片尺寸350x350
人神经丝蛋白(nf)elisa kit
图片尺寸442x512
哈佛大学发现:具有痴呆症遗传风险者,神经丝轻链蛋白明显升高
图片尺寸911x469
神经微丝
图片尺寸1366x868
轻肽神经丝蛋白 (nefl) 是一种神经元纤维结合蛋白,其主要作用是在
图片尺寸640x404
神经纤维丝轻链(nfl)生物学功能
图片尺寸640x640
nfl神经纤维丝轻链胜过其他血液测试,可预测和诊断颅脑外伤
图片尺寸1157x579
大脑神经元细胞.
图片尺寸1200x800
细胞骨架包括微管,微丝,神经丝.并且细胞骨架并不是完全静止的.
图片尺寸886x550
冲动的神经元
图片尺寸1200x900
a 一个神经纤维断离 b 髓鞘对位准确 c 中央的神经丝最终长入远端
图片尺寸519x368
微管蛋白 微管 神经丝 微丝 细胞骨架的构成
图片尺寸1080x810
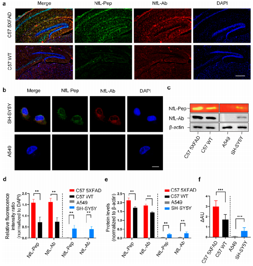
高通量筛选神经丝轻链自组装肽用于非侵入性阿尔茨海默病监测
图片尺寸820x861