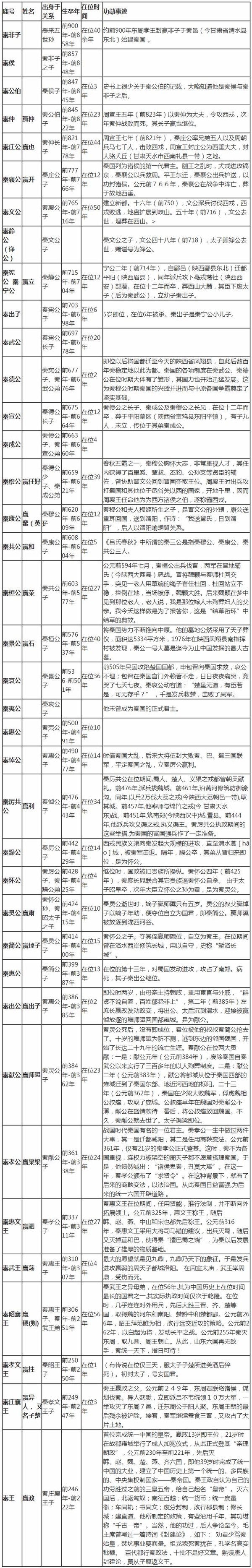
秦国国君顺序

秦国皇帝(秦国君王世系表历史年表 )
图片尺寸1681x2378
秦国历代国君年表及大事纪
图片尺寸504x769
秦朝皇帝表
图片尺寸507x1037
试听180秒50上古史-西周/周孝王和秦朝崛起的密切关系
图片尺寸750x862
秦朝历代君王#大秦帝国 #秦统一六国 - 抖音
图片尺寸1080x1440
秦朝历代国君简介,秦国36位国君介绍?-史册号
图片尺寸630x706
秦国君主世系表
图片尺寸551x948
秦国皇帝(秦国君王世系表历史年表 )
图片尺寸1681x2378
5岁_秦国_秦始皇_诸侯
图片尺寸890x944
战国七雄君主世系图,秦始皇生在了一个没有对手的时代|嬴政|齐国|秦国
图片尺寸660x965
秦国的由来
图片尺寸640x802
20秦国君主世系(资料丰富,内容详尽;已仔细校对,无错误)
图片尺寸1278x2017
秦国历代君主表
图片尺寸525x343
在秦始皇之前,秦国六代国君,从秦孝公嬴渠梁到秦庄襄王嬴异人,在内政
图片尺寸607x387
秦国君主世系图历31君550年秦始皇是怎么来的
图片尺寸640x905
秦国历代国君在位年表
图片尺寸700x973
大秦帝国顺序怎么看(秦国历代国君表!一张图让你了解大秦帝国的崛起)
图片尺寸600x3738
秦王顺序一览表秦国36位国君介绍
图片尺寸1958x9989![秦国国君世系传承示意图[观望]](https://i.ecywang.com/upload/1/img2.baidu.com/it/u=2268308899,2385744011&fm=253&fmt=auto&app=120&f=JPEG?w=800&h=1032)
秦国国君世系传承示意图[观望]
图片尺寸992x1280
秦国君主世系表
图片尺寸551x947