竞品调研

三,解读竞品调研报告的内容
图片尺寸1080x608
同行竞品分析
图片尺寸1214x677
竞品分析模版1.0ppt
图片尺寸1440x810
1,明确目的2,行业调研3,确定竞品4,搜集数据5,对比分析6,输出结论
图片尺寸2960x1636
设计师基本功之"竞品分析"好多设计师小伙伴在实际工作中或者整 - 抖
图片尺寸806x1074
面对竞品分析设计师该如何下手
图片尺寸3200x2156
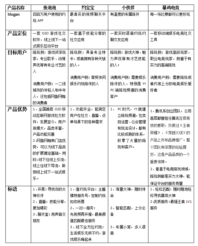
第185亮产品分析鱼泡泡竞品分析报告
图片尺寸655x814
竞品分析报告方案ppt模版品牌竞争营销产品经理市场需求文档调研
图片尺寸800x800
电商app系列秒杀模块竞品分析报告
图片尺寸2556x1428
设计师如何做竞品分析
图片尺寸2515x1387
月薪上万的产品经理原来这样做竞品分析
图片尺寸1080x1438
运营干货市场调研竞品及行业机会挖掘
图片尺寸1080x1439
如何做详尽的服饰品牌竞品调研含表格与图片
图片尺寸1080x607
竞品分析报告淘宝vs拼多多谁会成为下半场的赢家
图片尺寸562x450
竞品分析qq音乐vs网易云音乐
图片尺寸698x758
什么是竞品分析
图片尺寸720x396
竞品分析
图片尺寸1500x844
竞品分析不会做?六个步骤教会你#b端设计 #产品经理 #抖音 - 抖音
图片尺寸1080x1440
举个栗子:明信片app调研其中之一(竞品前期可以做成这种卡片)
图片尺寸637x323
运营篇竞品分析怎么做报告怎么写
图片尺寸1080x1080