第四代抗组胺药

抗组胺药的选用
图片尺寸600x300
用于失眠,又用于孕吐的抗组胺药7171
图片尺寸1080x1439
儿童抗组胺药如何选这4个要点来帮忙
图片尺寸640x420
医科大学精品课件:护理药理学常用的抗组胺药
图片尺寸920x517
11抗组胺药整理合集
图片尺寸1080x877
慢性荨麻疹更好疗效抗组胺药孟鲁司特钠白芍总苷联合用药
图片尺寸3872x2592
抗组胺药 - 好大夫在线
图片尺寸1093x423
一文读懂特殊人群如何选择抗组胺药
图片尺寸554x333
抗体滴>度大于>100u/ml,证实百日咳诊断969_822
图片尺寸969x822
组胺_代抗_药物
图片尺寸595x392
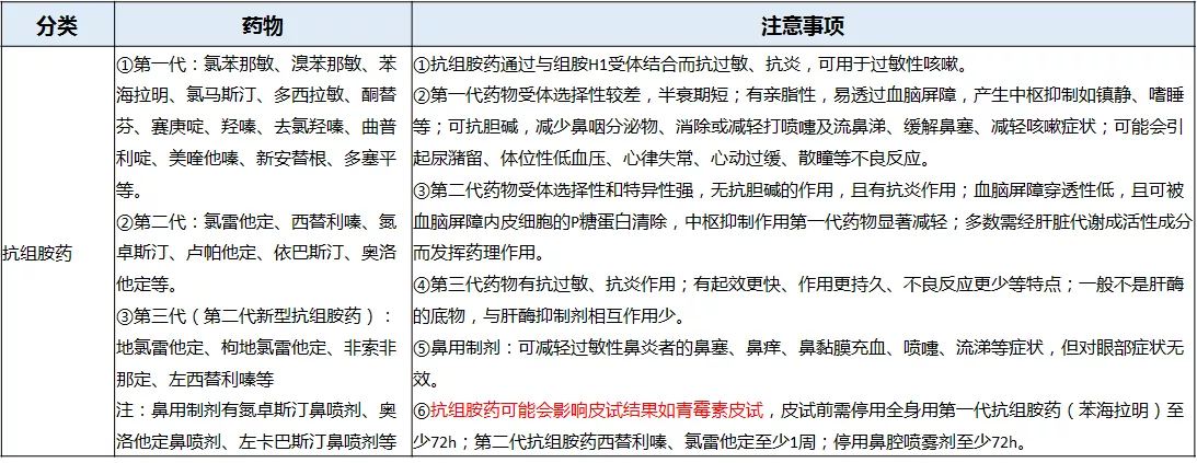
常用的抗组胺药
图片尺寸1154x663
组胺抗组胺药
图片尺寸1080x810
药我说对抗过敏有妙招抗组胺药品来帮忙
图片尺寸561x447
常用的抗组胺药.
图片尺寸1154x710
孕妇如何选择抗组胺药一代二代抗组胺药哺乳妊娠安全性一文分析
图片尺寸832x534
第三代抗组胺药
图片尺寸691x515
抗体滴>度大于>100u/ml,证实百日咳诊断972_952
图片尺寸972x952
重磅抗组胺药依巴斯汀片迎第3家过评
图片尺寸807x562
组胺受体阻断药抗组胺药 (antihistamines)
图片尺寸1080x810
抗体滴>度大于>100u/ml,证实百日咳诊断970_526
图片尺寸970x526