算法推送

其中涉及了推送算法的两个重要操作,即内容分析和用户标签化
图片尺寸556x409
个推php推送引擎:结合log和算法,助力服务器端推送
图片尺寸640x401
推送模式
图片尺寸593x336
从0到100w的粉丝:抖音的推荐算法到底是怎样的?
图片尺寸1069x510
小红书的推送算法|不喜欢看的可以点不喜欢
图片尺寸788x1051
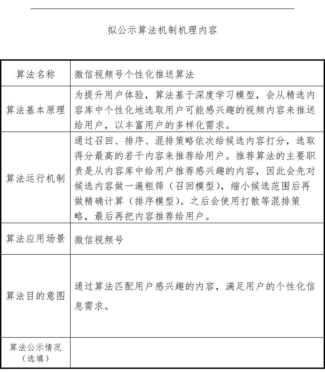
微信视频号最新算法推送机制详解
图片尺寸1080x1238
今日头条→算法推送新闻重构媒介生态 - 美篇
图片尺寸1920x1080
你所使用的软件中有"相关推送"吗?|算法|大数据_网易订阅
图片尺寸650x434
靠算法推送新闻 ai到底比人强在哪儿
图片尺寸600x450
ai智能推送的学习内容你爱了吗
图片尺寸1080x610
抖音算法分析必看的抖音运营基础干货
图片尺寸720x405
新零售模式下基于机器学习算法的商品推送方法及设备
图片尺寸1920x1161
抖音推送机制是怎么样的抖音热门推荐算法分析
图片尺寸963x502
北京聚师网:聚焦两会,让未成年人对短视频算法推送和游戏说"不"
图片尺寸866x619
武汉开合屏 精准推送,大数据杀熟 网络时代如何规范"算法"
图片尺寸1000x761
三,要设计出符合行业和运营需求的推送引擎和算法在有数据支撑和相关
图片尺寸1099x689
"推荐算法"究竟是什么?这篇科普报告帮你快速了解
图片尺寸1270x714
内容数量,内容质量(4)算法关键目标:推送点击率,推送效率(5)系统关键
图片尺寸2298x2206
用户怎么看算法报告八成受访者想要精准推送却不信任算法
图片尺寸388x396
禁恶意炒作滥用算法弹窗推送将有规可依
图片尺寸900x900