经济学 图解

经济学常识-结构图wjp.doc
图片尺寸993x1404
经济学
图片尺寸1332x982
【预售】经济学超图解(新装版) 港台进口原版中文繁体商业行销 花冈
图片尺寸800x800
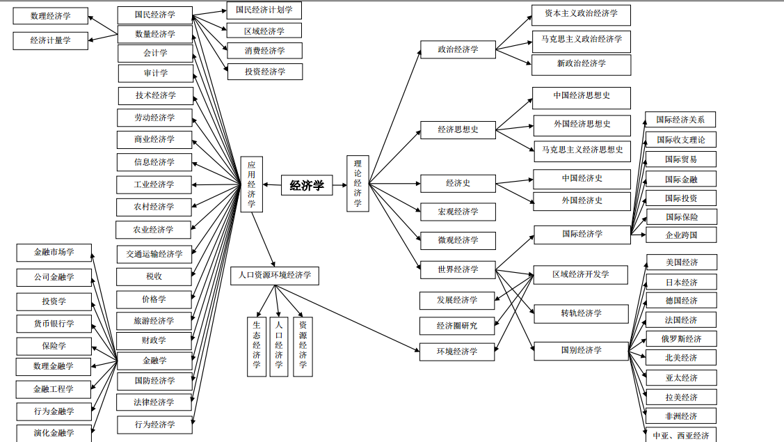
经济学学科框架是怎样的(并非分支,而是有层级关系和交叉关系的学科
图片尺寸1127x635
傅海棠频道: 傅海棠终于成了经济学家
图片尺寸1280x672
经济学通论.jpg
图片尺寸3020x4739![经济学架构图[1]ppt](https://i.ecywang.com/upload/1/img1.baidu.com/it/u=3199744452,345152258&fm=253&fmt=auto&app=138&f=JPEG?w=667&h=500)
经济学架构图[1]ppt
图片尺寸1080x810
宏观经济学原理一页通图.bmp
图片尺寸1476x845
微观经济学
图片尺寸1598x1144
宏观经济学习题答案
图片尺寸991x791
图解经济学(推荐pc阅读)
图片尺寸600x800
94一张图了解经济学|垄断市场6015
图片尺寸963x1280
【读书笔记】《图解生活微观经济学》
图片尺寸1498x1336
宏观经济学知识结构图
图片尺寸898x690
经济学考研择专业指导及二级学科简介
图片尺寸555x302
一学就会的经济学全图解
图片尺寸800x1202
新货币经济学(公司)
图片尺寸2008x1279
经济制度和经济体制的区别 高中政治《经济生活》中我国经济制度和
图片尺寸500x595
西方经济学重要图解
图片尺寸1937x1465
考研12大学科深度解析之经济学篇_考研频道_中国教育在线(www.kaoyan.
图片尺寸888x316