缩口模具原理

4缩口 – 模具俱乐部
图片尺寸693x587
缩口模的结构特点及应用实例分析
图片尺寸358x265
缩口模的常见结构及设计应用要领
图片尺寸599x348
冲压模具设计与制造(5-4,5,6)ppt
图片尺寸1080x810
模具#内缩模具结构原理图!
图片尺寸1080x1920
课件 知识 第五章 其它成形工艺与模具设计 第四节 缩口 缩口: 将管坯
图片尺寸1080x810
缩口模的结构特点及应用实例分析
图片尺寸622x265
一种不锈钢传递拉伸模内缩口模具的制作方法
图片尺寸1000x881
一种新型缩口模装置制造方法及图纸,缩口模具专利_技高网
图片尺寸785x917
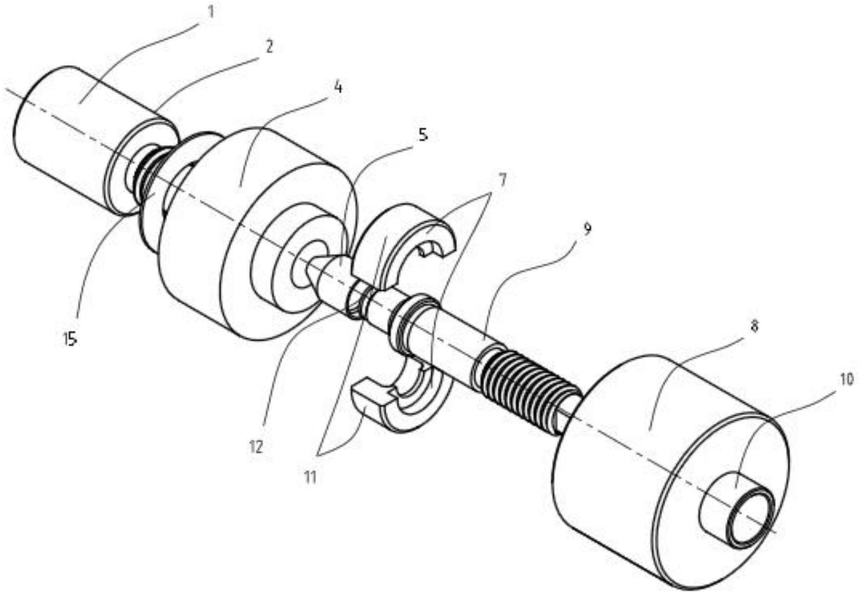
cn213559549u_一种缩口模具有效
图片尺寸1676x1164
一种缩口模具的制作方法
图片尺寸1000x695
教程金属包装制造常见模具结构
图片尺寸900x794
cn2507580y_一种滚式管子缩口成型模具失效
图片尺寸736x576
缩口模具结构原理仔细看下细节夹紧缩口动作感觉怎么样可以借鉴下工艺
图片尺寸576x1024
另类技术桶身件缩口成形工艺与模具设计
图片尺寸692x588
一种煎烤器外壳缩口模具结构的制作方法
图片尺寸1000x841
模具设计学习不知道该怎么入手
图片尺寸516x247
教程金属包装制造常见模具结构
图片尺寸613x570
汽车底盘零部件缩口模具及其缩口脱模工艺
图片尺寸1407x1290
与电磁部件缩口连接成电磁阀总成的模具,尤其是电磁阀总成缩口连接模
图片尺寸963x826