美加利亚vita1v2

抖音_美加利亚vita_20200921233529
图片尺寸1728x1080
美加利亚vita的照片微相册
图片尺寸658x1170
德国vita
图片尺寸454x227
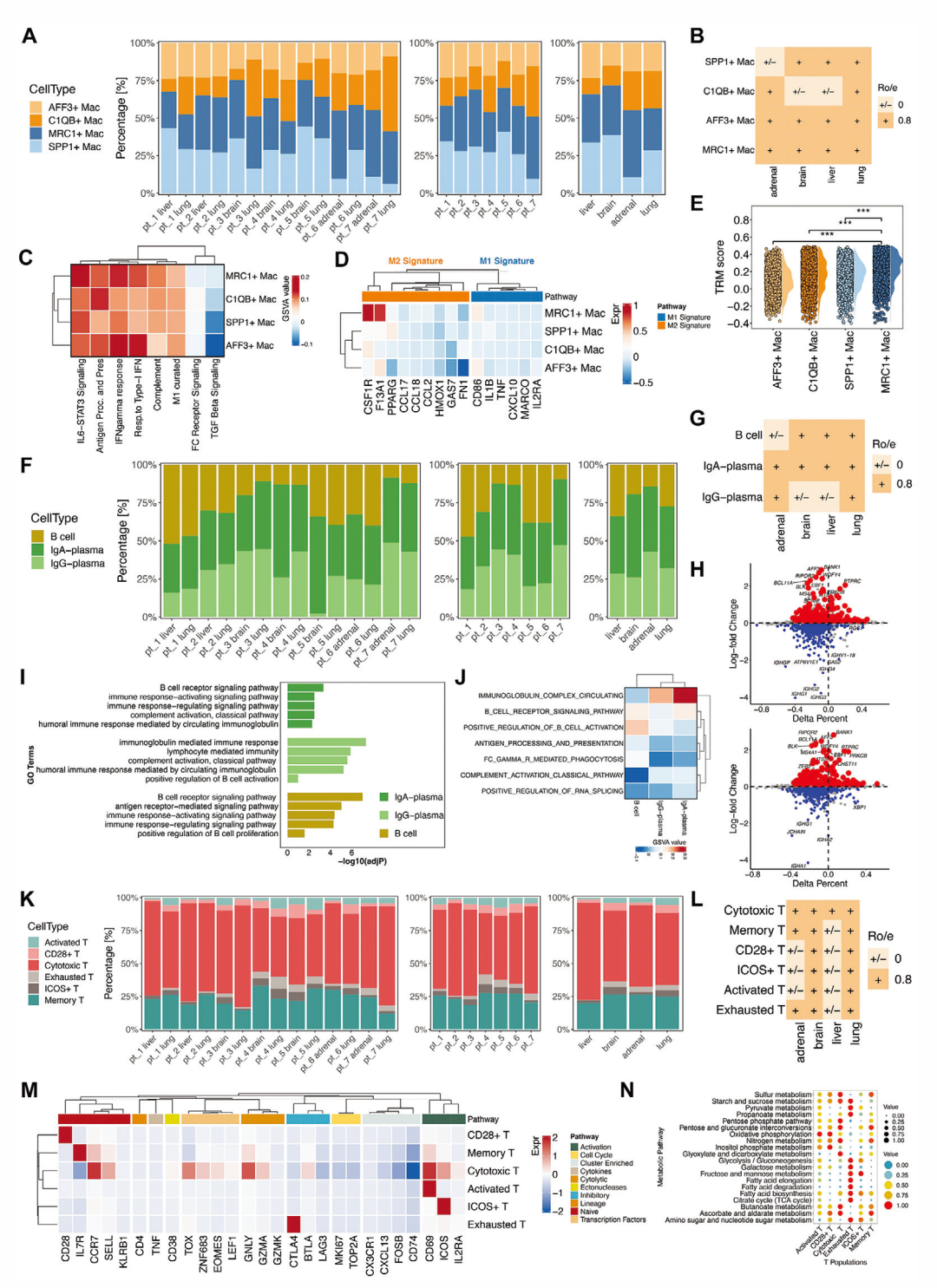
advanced science丨科研人员利用vita平台揭示肺腺癌器官特异性肿瘤微
图片尺寸1080x1411
美加利亚vita比基尼 美加利亚vita直播视频
图片尺寸580x430
advanced science丨科研人员利用vita平台揭示肺腺癌器官特异性肿瘤微
图片尺寸1080x1460
advanced science丨科研人员利用vita平台揭示肺腺癌器官特异性肿瘤微
图片尺寸1080x1485
vitasoy intl:盈利預告
图片尺寸1044x766
vitasoy维他奶多口味豆奶和豆奶饮料植物蛋白饮品整箱250ml*30盒_爱购
图片尺寸413x640
vitasoy维他奶多口味豆奶和豆奶饮料植物蛋白饮品整箱250ml*30盒_爱购
图片尺寸477x640
实测样本超5000例, vita产品开启全球微生物单细胞测序新篇章
图片尺寸660x530
实测样本超5000例, vita产品开启全球微生物单细胞测序新篇章
图片尺寸581x1280
网易首页>网易号>正文申请入驻>18号你怎么穿悟空的睡衣#美加利亚vita
图片尺寸660x1174
实测样本超5000例, vita产品开启全球微生物单细胞测序新篇章
图片尺寸660x406
网易首页>网易号>正文申请入驻>18号你怎么穿悟空的睡衣#美加利亚vita
图片尺寸660x1174
利兹人气王公寓vita275超大房间落地窗
图片尺寸1080x1439
实测样本超5000例, vita产品开启全球微生物单细胞测序新篇章
图片尺寸660x483
vitasoy维他奶多口味豆奶和豆奶饮料植物蛋白饮料250ml*30盒整箱_爱购
图片尺寸640x640
实测样本超5000例, vita产品开启全球微生物单细胞测序新篇章
图片尺寸660x559
实测样本超5000例, vita产品开启全球微生物单细胞测序新篇章
图片尺寸338x452