肾癌检查报告

身为一位抗癌10年的肾癌肺转移病人,很多医生说他不是癌_希福_治疗
图片尺寸675x836
父亲无固定工作系普通家庭
图片尺寸454x454
株洲县28岁男子不幸肾癌晚期望爱心人士伸以援手图
图片尺寸960x1280
当即挂了普外科的专家号,拿着体检报告去找专家.
图片尺寸1079x730
不愿在家坐等第三次转移,肾癌的他这样选择
图片尺寸875x651
多吉美
图片尺寸220x207
2022年4月8日报告人:谢伏华请求调查事实,请求立案侦查,依法依规处理
图片尺寸504x504
安射力
图片尺寸127x220
表4列出了多个临床试验中根据不同系统器官(meddra)和发生频率报告的
图片尺寸220x134
惠水一男子出现这种症状差点丢命|上火|肾癌|肿瘤_新浪新闻
图片尺寸643x745
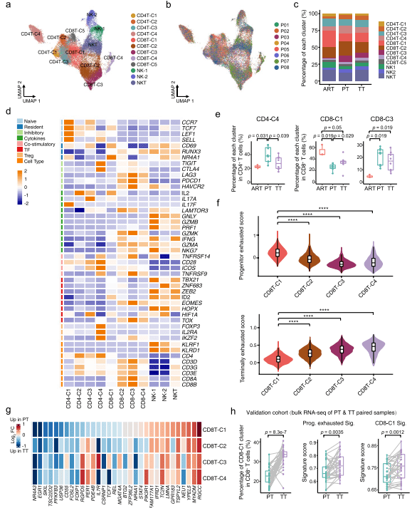
项目文章丨单细胞转录组测序揭示肾癌和癌栓肿瘤微环境差异_血栓_sc
图片尺寸586x713
当年轻的biotech开始被怀念
图片尺寸694x594
世界癌症研究基金会报告称,健康合理的生活方式能够有效避免:70%的
图片尺寸640x826
"王涛说,十多天后,病理诊断报告却显示,他母亲的病并非肾癌,"就只是
图片尺寸1125x1628
注意事项 ·应对醋酸甲羟孕酮治疗期间发生的意外阴道出血进行检查
图片尺寸220x115
16岁的花季少女小便带血b超发现得了肾癌
图片尺寸300x331
哈医大肿瘤医院在东北地区率先开展碳酸酐酶ixpetct显像助力肾癌患者
图片尺寸1080x357
尿道狭窄切开吻合术,肾囊肿去顶减压术,肾上腺肿瘤切除术,肾癌根治术
图片尺寸1080x1440
医药周报:药店统筹全国逐步落地,重点推荐老百姓,益丰
图片尺寸738x984
癌确诊人数最多(647人),之后依次是肺癌,宫颈癌,乳腺癌,前列腺癌,肾癌
图片尺寸1080x1227