自激振荡器

振荡器系列价格,图片,参数-常州中捷实验仪器制造有限公司
图片尺寸1133x1133
振荡器 价格_往复式振荡器-常州翔天实验仪器厂
图片尺寸800x536
hy4往复式调速多用振荡器
图片尺寸3472x3472
自激振荡器
图片尺寸403x589
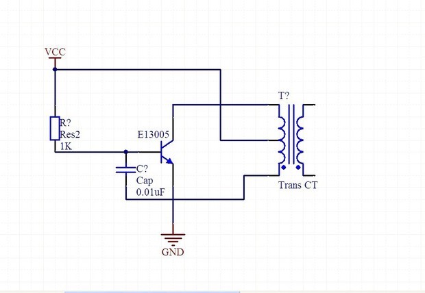
自激振荡电路,产生高压,求解释原理
图片尺寸620x428
常州,多功能调速多用振荡器
图片尺寸1417x1016
振荡器,振荡器的分类,振荡器的特性
图片尺寸1416x1064
自激振荡器
图片尺寸425x322
求大神讲解互补型自激振荡器,混经验的勿扰
图片尺寸2560x1920
负反馈放大电路产生自激振荡的条件是1 af=0,即
图片尺寸2560x1920
小型可调速旋涡式振荡器
图片尺寸2560x1920
是个自激无稳态多谐振荡器,让led轮换闪光是可以的.
图片尺寸500x321
新手求教自激多谐振荡器原理
图片尺寸3968x2976
保定多功能振荡器价格,保定自动多功能振荡器厂家
图片尺寸600x600
回旋式振荡器
图片尺寸1080x1008
展开全部 最简单的就是感式单管自激振荡器了!
图片尺寸465x600
自激多谐振荡器
图片尺寸1189x506
如图1所示为2只互补管8050与8550及少量阻容元件组成的双管自激振荡器
图片尺寸640x744
所有分类 工程科技 电子/电路 > 自激振荡电路电容三点式振荡器 将将
图片尺寸799x652
互补型自激多谐音频振荡器
图片尺寸540x398