英国莲功放电路

60w ocl功率放大电路
图片尺寸1710x1064
学修功放机/功放维修ocl电路图解
图片尺寸1515x879
lm380集成功放电路图
图片尺寸1570x1692
各种进口功放电路图
图片尺寸1290x556
ocl功放电路分析与维修技巧
图片尺寸674x532
因为ocl功放电路多采用直接耦合方式,这种电路的零点漂移较为严重
图片尺寸1004x529
转功放电路的原理及设计指南
图片尺寸1270x804
m93c发烧hifi纯后级功放机 英国 莲lk140电路 tda7293三并联输出
图片尺寸800x800
国产ocl-16d"高传真"老功放电路图
图片尺寸1452x967
低音炮功放电源电路
图片尺寸830x520
超大功率功放机电路图
图片尺寸1258x742
老式功放机八个接线图片,老式功放机怎么接线(功放维修ocl电路图解)
图片尺寸1462x901
音响功放650w高速电源电路
图片尺寸931x674
ocl功率放大器电路图
图片尺寸1142x631
谁有音频功率放大器的电路图啊,急啊,输出功率p》=5w的,要有分析说明
图片尺寸1200x647
仿英国名机"naim"nap140功放!
图片尺寸938x534
硬着头皮修av功放功夫不负有心人完胜
图片尺寸700x430
做音频功放电路
图片尺寸2020x1420
60w全对称ocl功率放大器电路
图片尺寸922x852
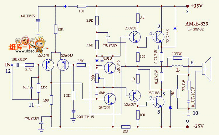
各种进口功放电路图
图片尺寸1238x510