药物性肝损伤

关于药物性肝损伤的那些事
图片尺寸426x319
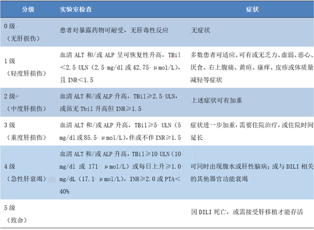
药物性肝损伤的分型,分级,诊断与治疗,超全总结!
图片尺寸640x469
药物性肝损伤的分型,分级,诊断与治疗,超全总结!
图片尺寸640x500
小鹏健康大讲堂|注意了!吃药不当易致药物性肝炎
图片尺寸600x381
药物性肝损伤是指某些药物对肝脏产生损伤和毒性反应,是导致肝硬化和
图片尺寸1245x1660
微博健康在关注# 药物性肝损伤是怎么产生的?
图片尺寸1707x1280
药物性肝损伤 药物性肝损伤(dili)指由化学药物,生物制剂及传统中药
图片尺寸2490x1280
药物性肝损伤 从十月份的第一次肝功能受损 医生开的复方益肝灵胶囊吃
图片尺寸960x1280
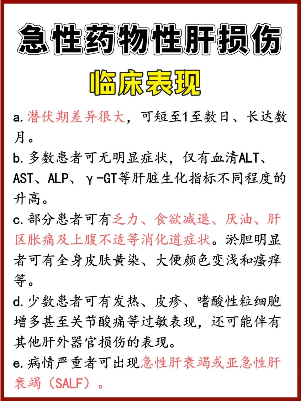
急性/慢性药物性肝损伤,都有哪些表现!
图片尺寸960x1280
药物性肝损伤可分为固有型,特异质型和间接
图片尺寸1036x1355
药物性肝损伤补充资料课件ppt
图片尺寸920x690
药物性肝损伤恢复日记95 半个月复查啦~ 结果出来之后给医生打电话
图片尺寸1001x1280
979797肝损伤的典型你中招了吗?95
图片尺寸1080x1293
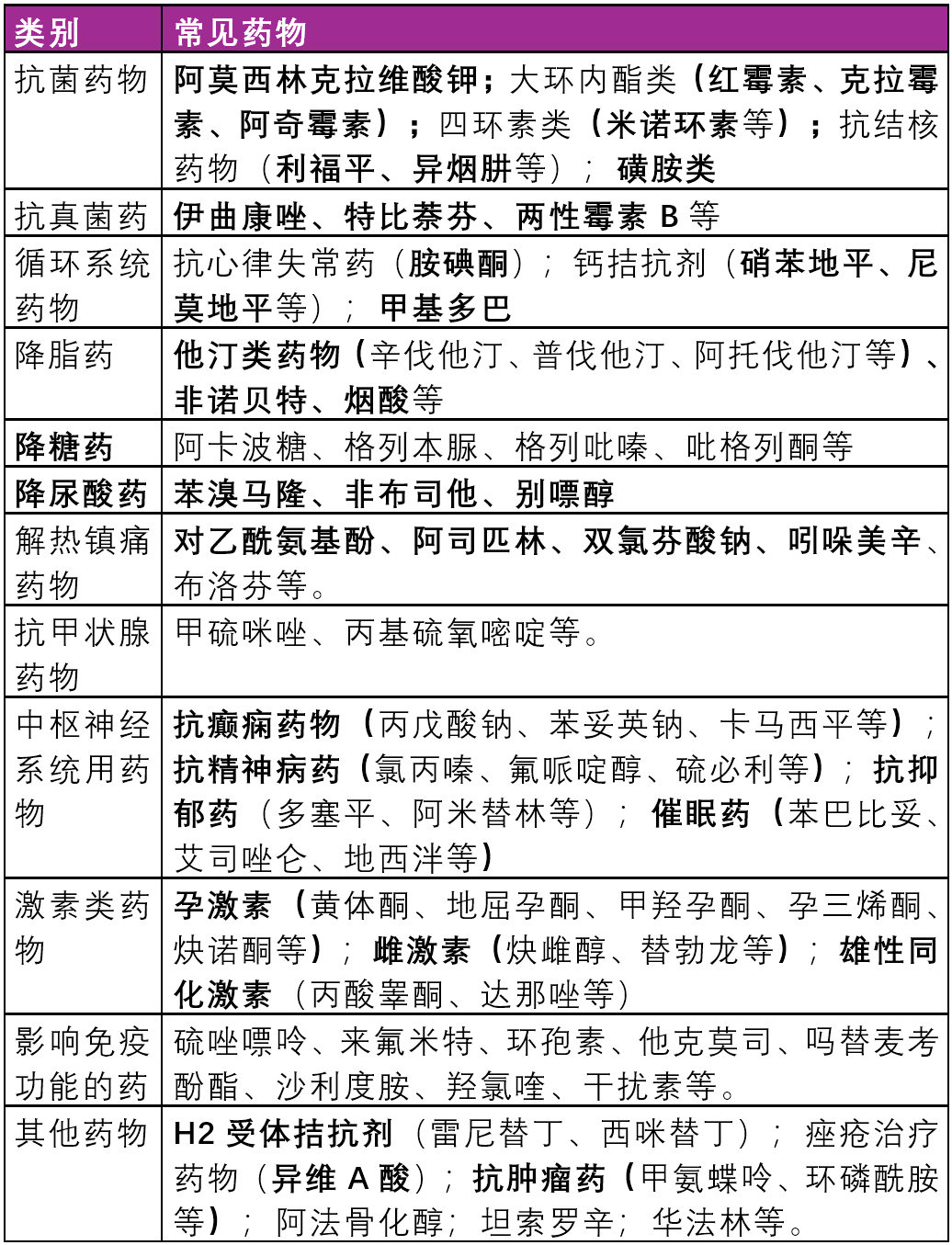
温馨提示:国内广泛用于肝损伤治疗的中成药有护肝片,五灵胶囊(丸)等.
图片尺寸1034x1423
药物性肝损伤要多久才恢复啊 貌似有点点白回来了,不那么黄了.
图片尺寸1280x1706
【绝版旧书】药物性肝损伤.肝病临床研究进展 /nikolaos t.
图片尺寸800x800
康健园 药物性肝损不可忽视|肝损伤|肝功能|治疗|症状_网易订阅
图片尺寸452x354
急性/慢性药物性肝损伤,都有哪些表现!
图片尺寸960x1280
【吃这些药,小心药物性肝损伤】 近日,浙江一#28岁程序员网购生发丸吃
图片尺寸1280x1280
收下吧 数据显示,我国普通人群药物性肝损伤发病率为3.80/10万人.
图片尺寸956x1280