蓟县华府御墅

【华府御墅, 华府御墅小区详情,房价走势,房源,业主论坛】- 天津58
图片尺寸1000x800
华府御墅楼盘价格多少钱一平每平方米价值
图片尺寸800x600
华府御墅实景图天津蓟州区华府御墅
图片尺寸900x600
天津华府御墅值得买吗优雅居所体验
图片尺寸800x600
华府御墅
图片尺寸800x600
天津华府御墅值得买吗优雅居所体验
图片尺寸240x160
天津华府御墅值得买吗优雅居所体验
图片尺寸900x600
投票开始
图片尺寸660x147
投票开始
图片尺寸900x96
交通便捷3室1厅/120m05//金色华府155000万12916666元/㎡出售金色
图片尺寸300x400
改善住房为你搜罗2024年03月东营西城的热门四居室楼盘
图片尺寸240x160
绿化率高交通便捷物业管理好3室2厅/128m05/毛坯/金色华府43万3359
图片尺寸300x400
新冠肺炎_新浪新闻
图片尺寸554x312
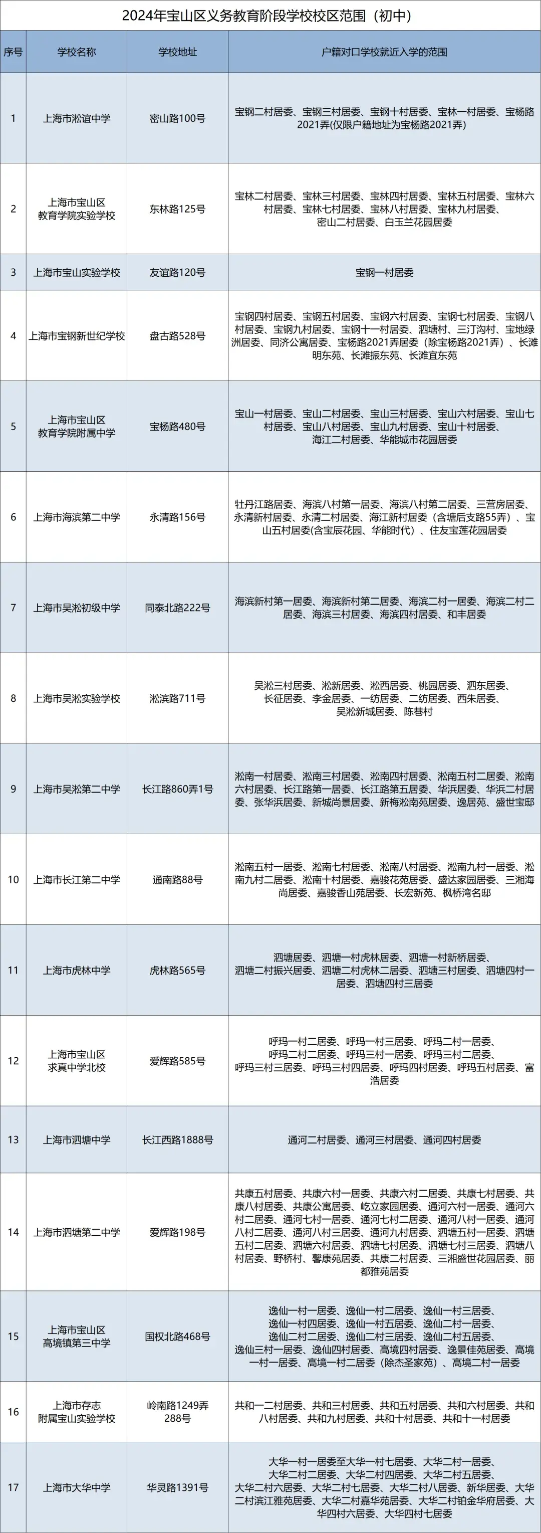
最新2024年16区小升初对口地段民办计划等细则公布
图片尺寸1080x1532
最新2024年16区小升初对口地段民办计划等细则公布
图片尺寸1080x2858
最新2024年16区小升初对口地段民办计划等细则公布
图片尺寸1080x1528
最新2024年16区小升初对口地段民办计划等细则公布
图片尺寸1080x1532
投票开始
图片尺寸660x521
最新2024年16区小升初对口地段民办计划等细则公布
图片尺寸1080x3058
北京买房北京房产网北京购房
图片尺寸590x400