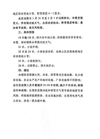
蕲春天气预报

蕲春天气预报强度更大……蕲春的雨雪天气将再次登场,受冷空气和
图片尺寸641x621
热炸了蕲春接下来的天气终于
图片尺寸1080x2161
湖北多地大雨倾盆,而接下来还有……_天气_地区_鄂东
图片尺寸1080x673
22日至25日,湖北省低温雨雪冰冻天气持续_冰粒_气温_地区
图片尺寸1035x648
最新公告22日至25日湖北低温雨雪冰冻天气持续
图片尺寸1024x641
最新天气预报湖北发布地质灾害气象风险预警2024年2月22日20时—2月23
图片尺寸650x549
最新预报!降雪 冻雨 冰粒,还未结束……_武汉_积雪_地区
图片尺寸690x411
▼蕲春天气预报强寒潮来袭大家要留意预警预报信息注意保暖御寒还要
图片尺寸334x468
转载暖冬or冰火两重天南方周末的国际化专访报道
图片尺寸1080x810
春雨润如酥 今天郑州预报有小雨03-13 08:28综合0郑州市消协提醒:网购
图片尺寸640x426
▼蕲春天气预报强寒潮来袭大家要留意预警预报信息注意保暖御寒还要
图片尺寸334x465
低温雨雪冰冻天气加强版来袭._车辆_冻雨_地区
图片尺寸574x367
黄石蕲春海事情暖春运回家路用心服务护平安
图片尺寸1280x960
春日出游计划五条赏春路线已就位约你来黄冈蕲春赏春
图片尺寸640x853
春日出游计划五条赏春路线已就位约你来黄冈蕲春赏春
图片尺寸640x480
春日出游计划五条赏春路线已就位约你来黄冈蕲春赏春
图片尺寸640x472
人民至上蕲春上下一心全力打赢低温雨雪冰冻灾害攻坚战纪实
图片尺寸550x309
天门发布道路结冰黄色预警天门全力迎战本轮低温雨雪冰冻天气公积金
图片尺寸640x280
蕲春各地开展"破冰行动"|蕲春站|恶劣天气|低温雨雪_网易订阅
图片尺寸640x479
春日出游计划五条赏春路线已就位约你来黄冈蕲春赏春
图片尺寸640x381