薪酬设计流程

hr薪酬福利设计流程图
图片尺寸4135x5847
员工薪酬管理流程图
图片尺寸1263x869
《薪酬流程图》
图片尺寸960x720
薪酬管理流程图 制定本企业的薪酬原则与战略 工作分析 工作评价 厘定
图片尺寸1080x810
薪酬方案审批流程图
图片尺寸920x1302
薪酬核算流程
图片尺寸788x497
银行人员薪酬分析报告
图片尺寸1240x1068
薪资核算流程图新
图片尺寸800x1132
人力资源部薪酬规划流程pptx2页
图片尺寸1152x864
薪酬体系方案
图片尺寸663x341
薪酬设计三原则四流程课件_第3页
图片尺寸1500x1125
《薪酬管理流程图》作者-饶德仁
图片尺寸813x964
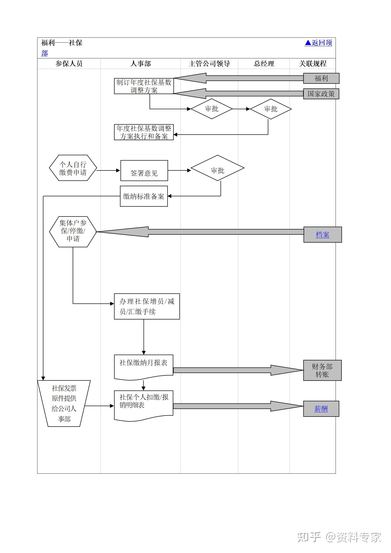
hr薪酬福利设计流程图
图片尺寸1587x2245
(薪酬福利管理流程图.doc
图片尺寸794x1123
服装行业-薪酬计划管理流程.pptx 2页
图片尺寸1152x864
薪资定级流程图
图片尺寸894x1264
hr流程图薪酬福利
图片尺寸920x1303
薪酬福利体系设计流程图(内附下载)
图片尺寸1040x1466
薪酬流程图
图片尺寸1080x810
管理核能第97讲水木知行薪酬设计九步法
图片尺寸1280x720