行动方案

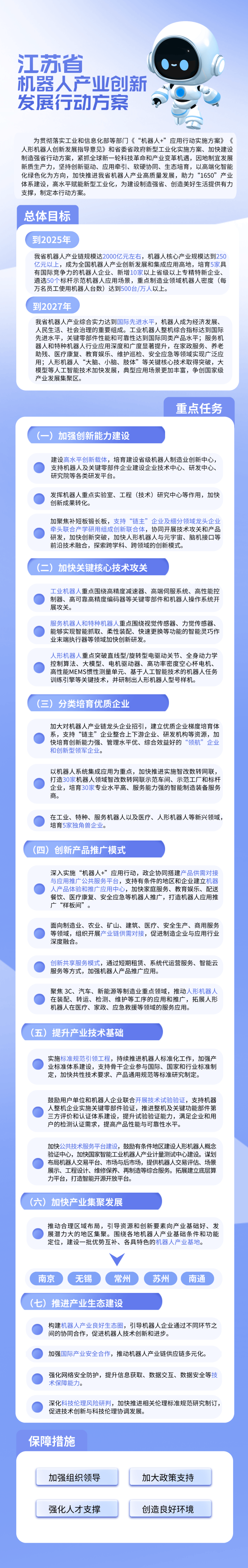
一图读懂《江苏省机器人产业创新发展行动方案》
图片尺寸1080x6831
国务院办公厅关于印发促进科技成果转移转化行动方案
图片尺寸1024x675
持续深化推进"一网交易"改革,上海第二轮三年行动方案发布
图片尺寸640x905
国务院办公厅关于印发促进科技成果转移转化行动方案
图片尺寸1024x599
央企碳达峰行动方案编制指南,附14家央企案例!
图片尺寸1002x1447
持续深化推进"一网交易"改革,上海第二轮三年行动方案发布
图片尺寸640x905
隐患排查治理行动方案docx
图片尺寸800x1132
大学时期生涯规划行动方案
图片尺寸920x1302
家长亲子行动方案:小学2年级【正版图书,放心购买】
图片尺寸554x800
安全生产专项整治三年行动实施方案
图片尺寸920x1302
图解公司安全生产治本攻坚三年行动实施方案
图片尺寸800x6015
百日攻坚行动实施方案
图片尺寸920x1302
《山东省数字基础设施建设行动方案(2024-2025年)》发布__财经头条
图片尺寸700x990
营商环境一图读懂崇明区坚持对标改革持续打造一流营商环境行动方案
图片尺寸1080x1744
一图读懂2030年前碳达峰行动方案
图片尺寸3122x4654
中智咨询发布:《把握国企改革三年行动方案的"136"》
图片尺寸551x309
佛山加快培育高新技术企业专项行动方案2012020年
图片尺寸920x1303
一图读懂大屯公司安全生产治本攻坚三年行动方案20242026年
图片尺寸1000x15298
一图读懂吉林省政府印发2024年营商环境优化重点行动方案
图片尺寸660x6061
一图读懂辽宁省纪委监委营商环境监督行动方案
图片尺寸767x7003