调音电路图

今天刚做的功放前级调音电路大家进来看看咯
图片尺寸1466x669
求电子管音调电路图,带高中低音
图片尺寸1306x625
具有高中低音功能的音调电路
图片尺寸554x319
求1个音调控制电路
图片尺寸542x359
我也发个调音台电路
图片尺寸960x733
lm301an音调控制电路图
图片尺寸1152x673
求1个音调控制电路
图片尺寸778x443
语音电路
图片尺寸566x371
音频电路
图片尺寸1499x817![[ic前级] 数码时代音调控制电路作用大吗?](https://i.ecywang.com/upload/1/img1.baidu.com/it/u=1923137130,3004440908&fm=253&fmt=auto&app=138&f=JPEG?w=640&h=500)
[ic前级] 数码时代音调控制电路作用大吗?
图片尺寸797x623
摘要: 分享到: m50194ap的应用电路 低成本无线wifi
图片尺寸939x609
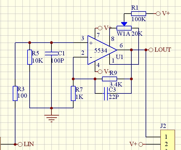
求助:求ne5532前级音调板电路原理图和pcb版图
图片尺寸1528x846
关于音频控制电路的问题
图片尺寸779x407
负反馈调音.gif
图片尺寸399x369
谁有ne5532调音板电路图发一张?
图片尺寸860x496
哪位高人发我一份hifi调音电路 我研究了很多电路 都不满意 愿帮助者
图片尺寸598x496
亚玛哈mc1602调音台电原理图
图片尺寸2396x1656
音调放大电路的设计
图片尺寸1416x890
lm301an构成的音调控制电路图
图片尺寸1152x673
高士av115放大器音量音调控制电路
图片尺寸2584x1692