赛格大厦论文

20年前论文神预言深圳赛格大厦晃动导师回应
图片尺寸660x1429
图为赛格大厦的相关论文,侵删
图片尺寸781x469
赛格大厦晃动剧情:数据没问题?20年前有论文质疑,没安装阻尼器
图片尺寸640x426
华科一篇20年前硕士论文神预言深圳赛格大厦晃动导师回应
图片尺寸660x831
赛格大厦很安全一文披露背后细节
图片尺寸461x390
曾2.7天盖一层楼,20年前硕士论文称赛格大厦边设计边施工?
图片尺寸640x358
深圳赛格大厦曾经27天盖一层楼20年前硕士论文称边设计边施工
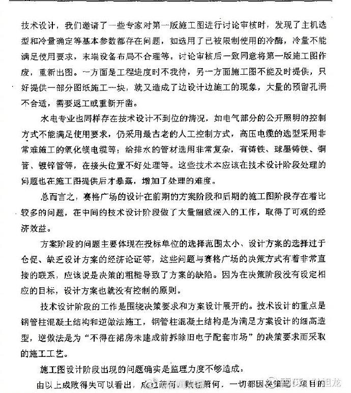
图片尺寸690x773
华中科技大学培养学生真强20年前就有赛格大厦论断堪称神论
图片尺寸402x630
深圳赛格大厦晃动初步调查结论与风温度和地铁运行有关
图片尺寸600x847
深圳赛格大厦连续3天出现晃动参与建设者20年前论文曝光边设计边施工
图片尺寸554x517
深圳赛格大厦曾经27天盖一层楼20年前硕士论文称边设计边施工
图片尺寸690x418
赛格大厦疑三日来连续晃动 20年前有论文称大厦封顶后发现问题
图片尺寸640x766
论文中提到,赛格大厦"在基础完成后进行整个工程总承包商招标时,不能
图片尺寸1536x750
害怕深圳赛格大厦又晃动连续第三天20年前硕士论文意外刷屏
图片尺寸672x689
深圳赛格大厦曾经27天盖一层楼20年前硕士论文称边设计边施工
图片尺寸690x349
然而疏散人员却需要一个多小时|楼体|火灾|赛格|摩天大厦_网易订阅
图片尺寸660x1155
深圳华强北赛格大厦晃动究竟怎么回事
图片尺寸1080x761
这篇论文其实写得很朴实,里面的记录,其实暴露了赛格大厦修建时的很多
图片尺寸534x734
深圳赛格大厦为何摇晃一篇二十年前的论文里也许能够找到真相
图片尺寸660x459
赛格大厦摇晃被20年前"神论文"押中!作者现在是女董事长!
图片尺寸1000x704