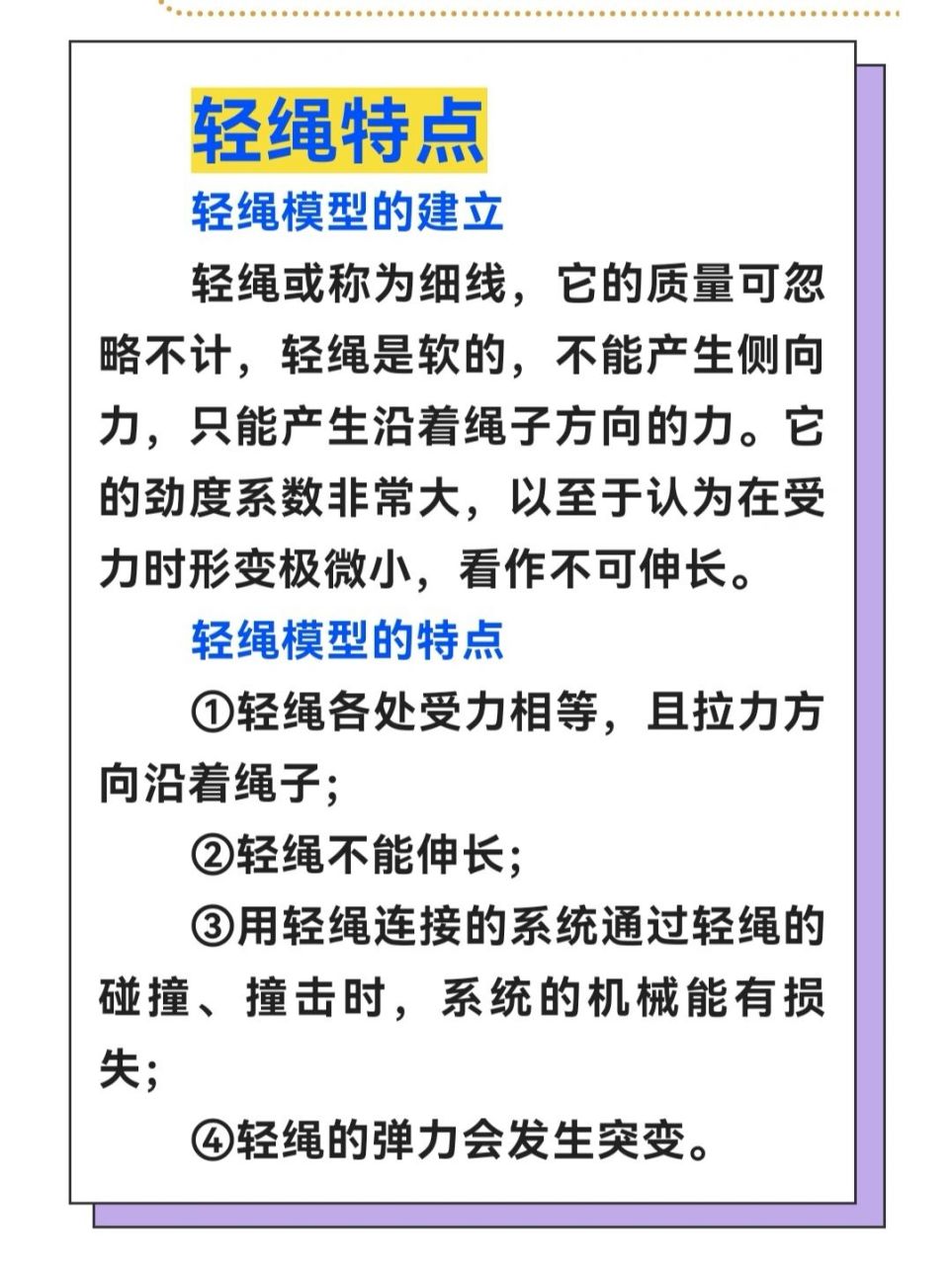
轻绳模型

【高中物理经典模型】竖直面内圆周运动中的轻绳轻杆模型_哔哩哔哩_bi
图片尺寸972x607
最全的高中物理必修2题型梳理,高中生学习的好资料! / 查查362
图片尺寸472x423
竖直平面内圆周运动的"轻绳,轻杆"模型
图片尺寸920x690
力学模型5—轻绳,轻杆模型 - 知乎
图片尺寸710x350
高中物理:轻绳,轻杆模型
图片尺寸640x360
跳绳/绳子/健身用品/主图/c4d/oc/建模|三维|产品|q皮怪_原创作品-站
图片尺寸1280x1280
跳绳/绳子/健身用品/主图/c4d/oc/建模|三维|产品|q皮怪_原创作品-站
图片尺寸1280x1280
2018届高考物理二轮复习 竖直平面内的圆周运动 学案(全国通用)答案_w
图片尺寸893x469
轻绳,轻杆的两种模型--你需要一次性梳理清楚! - 知乎
图片尺寸720x430
跳绳/绳子/健身用品/主图/c4d/oc/建模|三维|产品|q皮怪_原创作品-站
图片尺寸1280x1280
maya绳子 尼龙绳有材质贴图 带绑定_metawill作品_生活用具其他_cg模
图片尺寸1057x639
圆周运动绳杆模型
图片尺寸800x600
高中物理:轻绳,轻杆,轻弹簧模型 高中物理模型:轻绳,轻杆,轻弹簧 高中
图片尺寸963x1280
shf bao mit managers shi chui jian tai lang new men and women na
图片尺寸550x618
小木棍大质量,小伙伴大能量
图片尺寸750x750
轻绳,轻杆模型研究_文档下载
图片尺寸430x180
professional gymnastics leg stretcher door back band ballet pila
图片尺寸1200x1200
钢丝绳类模型的建模 - creo parametric 零件建模 - 野火论坛
图片尺寸1065x561
力学模型5—轻绳,轻杆模型 - 知乎
图片尺寸884x360
360影视-影视搜索
图片尺寸480x270