轻触开关原理图

轻触按键4脚开关原理图 引脚图 结构解析图
图片尺寸602x388
触摸开关电路
图片尺寸1918x1079
轻触式电子开关
图片尺寸2568x2303
双触点交流式触摸开关电路
图片尺寸1640x1080
一按下触碰开关就持续通电的电路图
图片尺寸559x460
简单的轻触开关电路(转) - 捷配电子市场网
图片尺寸862x578
一个巧妙好玩儿的单键轻触电子开关电路
图片尺寸1024x588
触摸开关照明灯电路 第1张
图片尺寸938x443
具有自动断电功能的轻触开关
图片尺寸530x413
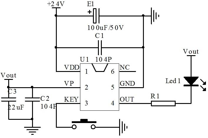
轻触开关控制电源通断的电路
图片尺寸1053x1173
一种轻触式开关控制电路的制作方法
图片尺寸1893x1192
各位我要单键触摸式开关的电路图
图片尺寸720x540
轻触开关设计图纸.png
图片尺寸745x387
实用电路原理与应用单键触摸控制电路
图片尺寸3508x2338
一种轻触开关的制作方法
图片尺寸229x443
轻触式自锁电子开关
图片尺寸4153x2559
触摸延时开关电路工作原理讲解
图片尺寸640x422
轻触开关故障之银迁移问题解决
图片尺寸1119x696
轻触开关的工作原理与应用
图片尺寸1080x1440
单按键轻触on/off开关ic 六角贴片开关芯片 小家电一键开关机芯片方案
图片尺寸707x470