造影剂分类

碘造影剂的理化性质几种常用碘造影剂的比较新
图片尺寸920x690
表1 常用碘对比剂的分类和理化性质目前临床应用的水溶性碘造影剂,其
图片尺寸1023x789
造影剂产品分类
图片尺寸554x236
我国造影剂行业产量为5809.39万支
图片尺寸679x371
成都倍特3款造影剂新报上市百亿造影剂迎来新玩家
图片尺寸718x295
注射剂医药一哥大跌背后注射剂集采来袭百亿碘造影剂市场要重塑
图片尺寸796x625
碘造影剂分类
图片尺寸1520x576
什么是血管造影剂对身体有危害吗
图片尺寸667x500
小心别中了造影剂的坑!——第二弹
图片尺寸702x608
文档下载 所有分类 > 超声造影之造影剂篇第1页 下一页 相关主题 热门
图片尺寸1080x810
文档下载 所有分类 医药卫生 临床医学 > 常用影像学对比剂种类常用
图片尺寸775x1012
3,脊髓造影指南
图片尺寸438x465
速溶胃肠超声造影剂
图片尺寸1240x625
有机造影剂,有荧光,清晰显露组织结构,瞬间使瞳孔区域变成美丽 - 抖音
图片尺寸1440x1920
无忧文档 所有分类 高等教育 医学 课件:造影剂外渗的护理查房2ppt 第
图片尺寸1080x810
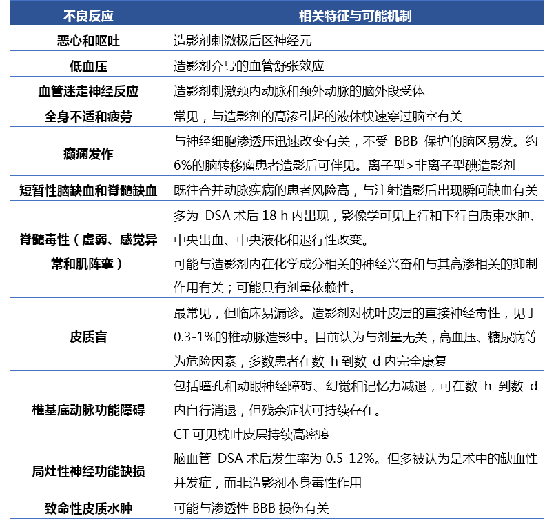
碘对比剂血管造影应用相关不良反应中国专家共识
图片尺寸1591x449
指南与共识|胃癌肝转移诊断与综合治疗中国专家共识(2024版)
图片尺寸842x748
小心别中了造影剂的坑第一弹
图片尺寸807x764
肾功能不全患者使用碘造影剂的10个关键问题
图片尺寸774x710
声诺维六氟化硫微泡造影剂 声诺维医保
图片尺寸800x1132