钙调磷酸酶

钙调神经蛋白酶抑制剂的细胞内作用模式
图片尺寸1080x810
钙调磷酸酶
图片尺寸360x270
爱宁达钙调神经磷酸酶抑制剂
图片尺寸920x687
蛋白磷酸酶复合抑制剂
图片尺寸3508x2480
钙调磷酸酶抑制剂乳膏湿毒清软膏康民堂狼毒止痒抑菌乳膏皮肤专用
图片尺寸800x800
爱宁达钙调神经磷酸酶抑制剂ppt
图片尺寸800x600
钙调磷酸酶调节蛋白14或其类似物在制备抑制肝癌的药物中的应用
图片尺寸1688x681
西罗莫司替代钙调磷酸酶抑制剂
图片尺寸545x364
外用钙调磷酸酶抑制剂他克莫司吡美莫司的新认识qa
图片尺寸1275x685
外用钙调磷酸酶抑制剂他克莫司吡美莫司的新认识qa
图片尺寸1080x1582
外用钙调磷酸酶抑制剂他克莫司吡美莫司的新认识qa
图片尺寸1343x873
外用钙调磷酸酶抑制剂(他克莫司,吡美莫司)的新认识q&a_特应性皮炎
图片尺寸1114x646
钙调磷酸酶抑制剂软膏乳膏湿毒清康民堂狼毒止丨痒抑菌乳膏皮肤 1支装
图片尺寸800x800
外用钙调磷酸酶抑制剂(他克莫司,吡美莫司)的新认识q&a_特应性皮炎
图片尺寸1436x836
蛋白酶磷酸酶抑制剂混合物(通用型, 50x)
图片尺寸720x544
磷酸酶抑制剂混合物d50x
图片尺寸720x544
vitamin d in inflammatory diseases
图片尺寸680x363
tacrolimus (fk506)_大环内酯类钙调神经磷酸酶抑制剂,免疫抑制剂.
图片尺寸955x1352
磷酸酶抑制剂混合物d50x
图片尺寸720x544
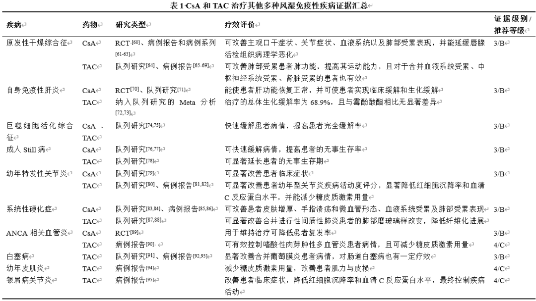
首部《钙调磷酸酶抑制剂治疗风湿免疫性疾病临床应用专家共识》强势
图片尺寸1080x608