钳位电路

钳位电路
图片尺寸401x610
href="/item/钳位/226015" data-lemmaid="226015">钳位 /a>在电路中
图片尺寸719x564
rcd钳位电路,看过来!
图片尺寸969x786
钳位电路
图片尺寸310x277
二极管钳位电路
图片尺寸920x1301
钳位电路
图片尺寸165x399
67实用电路|二极管钳位电路图文分享-kia mos管
图片尺寸318x263
cn110855277a_可调钳位电路在审
图片尺寸1000x937
用稳压管保护单片机引脚_二极管的钳位保护电路,经常被工程师忽略,你
图片尺寸492x434
米勒钳位电路
图片尺寸1598x2303
lnk626pg钳位电路资料参数
图片尺寸567x394
二极管钳位电路图文介绍
图片尺寸530x264
ltspice使用教程:二极管钳位电路仿真
图片尺寸431x260
详解开关电源rcd钳位电路工作过程,为什么它能够吸收能量?
图片尺寸871x601
对于二极管钳位电路问题
图片尺寸2448x3264
详解二极管钳位电路正钳位负钳位与其工作原理
图片尺寸617x329
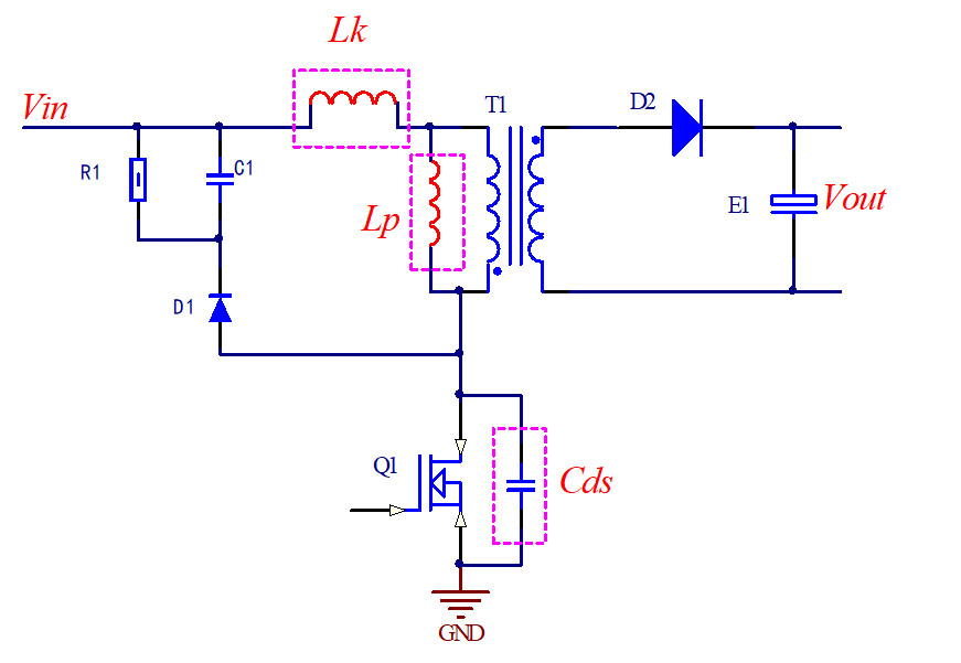
反激中的 rcd 钳位电路
图片尺寸623x495
双向二极管钳位电路应用举例 在某些电路中会利用两个二极管的
图片尺寸318x263
二极管专题:二极管钳位电路
图片尺寸628x454
二极管钳位电路
图片尺寸492x258