链式存储结构

例3: 链式存储结构示例 a b d a c e f a∧ b ∧ c ∧ f ∧ ∧ d b
图片尺寸1080x810
链式存储结构
图片尺寸1068x771
【精选】从头开始学习->java数据结构(三):一般线性表_吴里斯蒂亚诺
图片尺寸2093x756
链式存储结构
图片尺寸881x425
顺序链式存储
图片尺寸493x300
线性表,顺序存储,链式存储的关系_顺序结构和链式结构的查询速度-csdn
图片尺寸1349x581
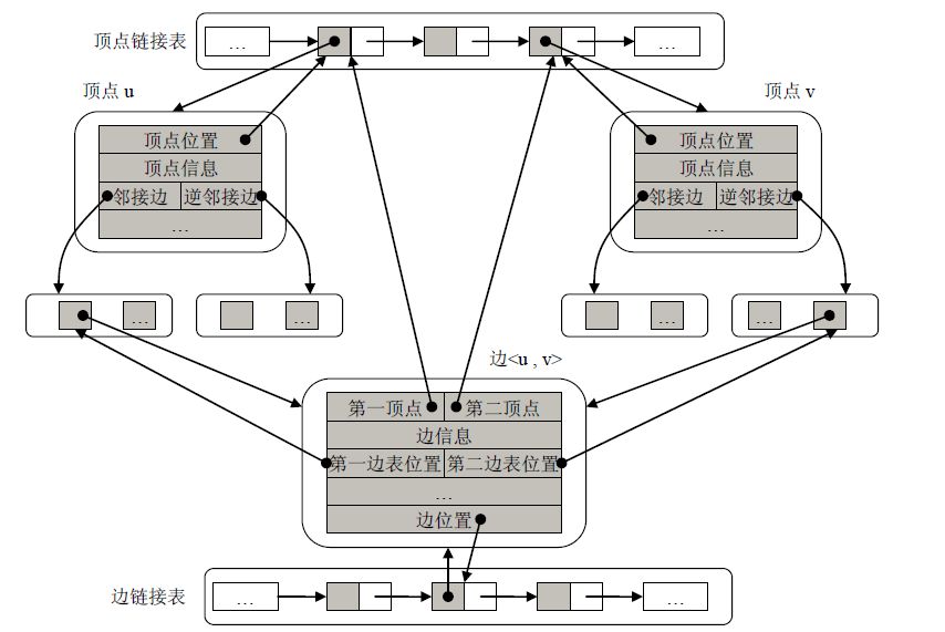
p>链式存储结构,又叫链接存储结构.
图片尺寸854x571
二叉树的链式存储结构
图片尺寸900x345
链式存储顺序存储对空间利用率较低,所以,二叉树一般采用链式存储结构
图片尺寸675x280
个元素前面 个元素放在第i 链表将第j_图解:链式存储结构之循环链表
图片尺寸1080x599
栈的链式存储结构实现
图片尺寸1168x625
线性表之链式存储结构
图片尺寸1182x348
c语言数据结构顺序表的链式存储结构
图片尺寸901x801
线性表的链式存储结构——(2)-csdn博客
图片尺寸1322x452
二叉树的链式存储结构c语言详解
图片尺寸400x188
三叉链表存储结构
图片尺寸1250x570
链式存储结构
图片尺寸973x439
二叉树的存储结构
图片尺寸1666x672
任何逻辑结构都有顺序,链式两种存储方式
图片尺寸792x422
2. 链式存储结构
图片尺寸640x236