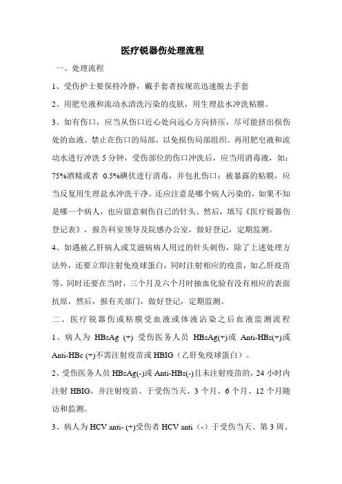
锐器伤处理

护理部规范化锐器伤应急处理流程"针芯图"启用 - 综合新闻 - 山东大学
图片尺寸520x693
锐器伤的应急处理设计图__图片素材_其他_设计图库_昵图网nipic.com
图片尺寸1024x576
锐器伤急救处理 1挤2冲3消毒4包扎5上报
图片尺寸960x1280
安庆市第六人民医院
图片尺寸1303x944
锐器伤处理顺口溜.#护考 #实习护士 #南丁刷题 2024护 - 抖音
图片尺寸900x1185
医务人员锐器伤处理操作流程.pdf-全文可读
图片尺寸792x1120
锐器伤应急处理流程
图片尺寸920x1301
(最新整理)锐器伤处置流程
图片尺寸920x1302
一不留神又被针头刺伤了,"锐器伤处置三步曲"每个护士都值得拥有_护理
图片尺寸1080x543
小武日记之一例幸运的切割伤 - 丁香园论坛
图片尺寸3000x4000
锐器伤应急处理流程
图片尺寸920x1302
针刺伤的处理流程 - 百度文库
图片尺寸496x702
(完整word版)锐器伤应急处理流程
图片尺寸920x1303
锐器伤应急处理流程ppt - 当图网
图片尺寸1200x5800
护士操作如何预防损伤?请牢记8大注意事项!_防护
图片尺寸640x373
锐器伤后处理流程
图片尺寸920x1302
锐器伤的应急处理操作流程-20210809021605.doc-原创力文档
图片尺寸792x1120
锐器伤后处理流程.docx-原创力文档
图片尺寸860x1218
丁香园论坛
图片尺寸480x640
月5日锐器伤应急预案演练.pdf-原创力文档
图片尺寸972x729