顿号的用法

顿号用法顿号怎么用
图片尺寸920x1302
在家怎样教孩子用标点之一:顿号_大全-幸福起航
图片尺寸920x1303
标点符号 一.顿号的用法 1.
图片尺寸496x702
顿号的使用及十大误区三个词语并列用顿号
图片尺寸920x1302
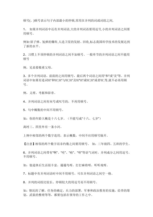
顿号(,)顿号表示句子内部最小的停顿,常用在并列的词或词组之间, 1
图片尺寸496x702
顿号和逗号用法和区别
图片尺寸920x651
标点符号正确使用方法大全顿号doc
图片尺寸860x1216
英文中顿号的用法
图片尺寸920x1302
你会使用顿号吗ppt
图片尺寸1080x810
初中语文顿号逗号分号的使用
图片尺寸920x1302
顿号的作用(顿号的作用和例句)
图片尺寸600x300
2,用法
图片尺寸734x692
顿号用法顿号怎么用
图片尺寸300x424
山东基本能力考试之《音乐基础知识》答案ppt
图片尺寸1080x810
顿号 逗号 分号 1,从停顿的时间看: 顿号最短促,逗号其次,分号最;
图片尺寸1080x810
推荐顿号的用法
图片尺寸920x690
顿号的作用有哪些
图片尺寸761x584
替孩子收藏
图片尺寸1080x1440
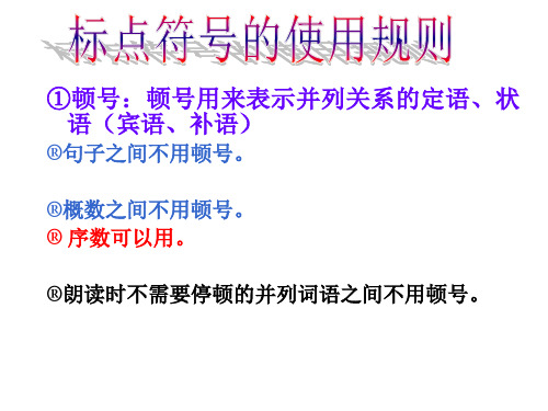
朗读时不需要停顿的并列词语之间不用顿号.
图片尺寸500x375
标点符号顿号,逗号,分号和冒号.ppt
图片尺寸800x600