颈椎病病因

颈椎病_病因_症状_预防_日常护理_发病原因_症状表现_如何预防_日常
图片尺寸1156x1079
引起颈椎病原因
图片尺寸1080x1423
颈椎病的病因,治疗大图解析 一目了然
图片尺寸960x720
图解析颈椎病的病因治疗问题一目了然
图片尺寸800x1840
颈椎病介绍—关于颈椎病,你了解多少
图片尺寸481x534
健康才是最大的财富#颈椎病的危害,一定要注意了
图片尺寸576x1024
颈椎病有哪些危害怎么治疗
图片尺寸822x1280
不容忽视的颈椎病:预防和治疗同等重要
图片尺寸974x902
颈椎病的九大危害
图片尺寸1064x1434
颈椎病发病原因及治疗
图片尺寸690x783
【每周科普】颈椎病的危害,可能比你想的更严重!这个好习惯要牢记!
图片尺寸600x450
颈椎病的那些危害你都知道吗?_症状_活动_退行性
图片尺寸512x327
久坐族的警钟颈椎病的预防与改善
图片尺寸870x959
颈椎病——新型杀手
图片尺寸1080x810
颈椎病的病因,一目了然,图解析
图片尺寸744x1095
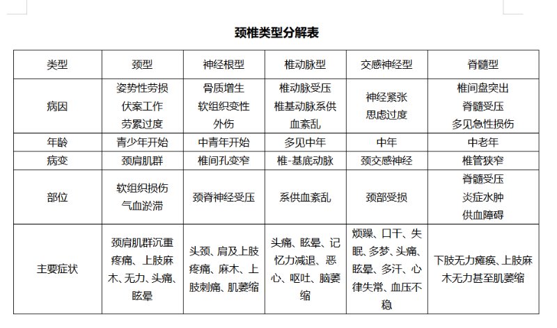
颈椎病的分型与治疗要点
图片尺寸640x480
颈椎病初步认识(一)
图片尺寸800x1106
颈椎病能否被根治用对方法重获颈舒
图片尺寸800x472
颈椎病有哪些症状
图片尺寸591x319
系统详解颈椎病的临床诊治技巧
图片尺寸591x319