频率表原理图

简易数字频率计设计方案汇总(三款简易数字频率计设计原理图详解)
图片尺寸808x438
频率计电路原理图
图片尺寸865x534
数字频率计电路图
图片尺寸1371x1002
电容电感频率测量表电路原理
图片尺寸1371x813
基于51单片机的数字频率计设计
图片尺寸1011x814
万用表频率测量电路图
图片尺寸960x1332
频率计电路图
图片尺寸770x490
数字频率计原理图
图片尺寸993x1570
4g频率计!纯数字电路,制作成功过!
图片尺寸1010x710
120mhz 2051 频率计
图片尺寸1435x846
基于单片机的数字频率计该如何设计
图片尺寸1096x640
数字频率计课程设计 4xx电路原理图 (1) 总电路图 图3-6-1 整体电路图
图片尺寸893x389
频率计电路图
图片尺寸288x304
jde19系列频率表使用说明书06.gif
图片尺寸1861x993
数字频率计课程设计报告详细分解.docx
图片尺寸1200x900
555 20mhz的3-1/2位数字频率计电路
图片尺寸960x787
准备制作的频率计电路原理图频率计的构成除此之外,王要的控制德贩
图片尺寸603x458
多功能数字频率计的设计
图片尺寸1808x512
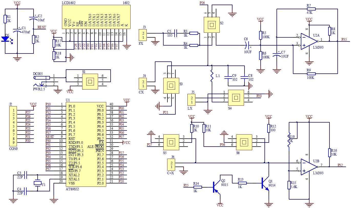
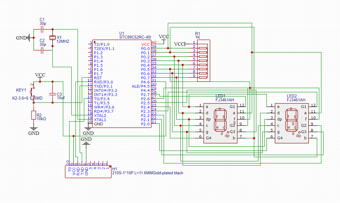
基于单片机stc89c52的数字频率计
图片尺寸1134x679
基于tms320f2812的数字频率计的设计
图片尺寸500x326