骨肉瘤细胞

低级别中央型骨肉瘤
图片尺寸722x1084
hos人骨肉瘤细胞
图片尺寸1113x369
产品库 生物试剂 生物试剂 细胞株类 骨肉瘤
图片尺寸373x466
骨旁骨肉瘤骨关节病理学图谱
图片尺寸722x861
骨母细胞瘤概述
图片尺寸429x340
骨肉瘤
图片尺寸462x302
利用肺类器官研究骨肉瘤:抑制stat5影响骨肉瘤生长和干性
图片尺寸640x834
12岁小孩骨折术后病理回报骨肉瘤你怎么看
图片尺寸640x575
骨巨细胞瘤
图片尺寸1080x810
(scrna-seq)揭示骨肉瘤复杂微环境的单细胞图谱,检测了7份原位样品,2
图片尺寸1065x520
经典病例 | 软骨母细胞型骨肉瘤
图片尺寸640x640
circfat1与恶性骨肉瘤发生相关
图片尺寸758x1030
新的nrf2/xct/gpx4调控轴诱导骨肉瘤铁死亡|细胞|介导|活性_网易订阅
图片尺寸660x737
脊柱骨髓瘤(浆细胞瘤)的外科诊断治疗 - 好大夫在线
图片尺寸960x720
特征是增殖的肿瘤细胞直接形成骨或者骨样组织,因此也称为成骨肉瘤
图片尺寸641x361
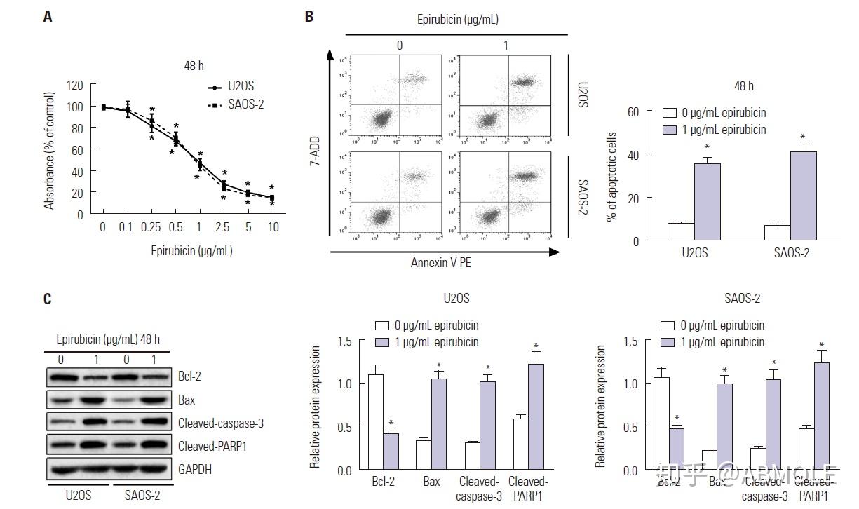
作者在研究过程中,测定了表柔比星对骨肉瘤细胞增殖和凋亡的影响.
图片尺寸1225x726
骨肉瘤等软组织肿瘤小儿放射线伤害的问题点:1.
图片尺寸1080x572
骨样骨瘤,骨软骨瘤,非骨化性纤维瘤,骨巨细胞瘤,骨肉瘤,软骨肉瘤骨
图片尺寸999x646
右胫骨上端可见外生骨疣图2病理检查 骨组织被大量肉瘤巨细胞浸润(he
图片尺寸422x389
研究技术路线:检测5种骨肉瘤细胞系中的grem1表达水平→检测患者原代
图片尺寸640x351