高血压药分类

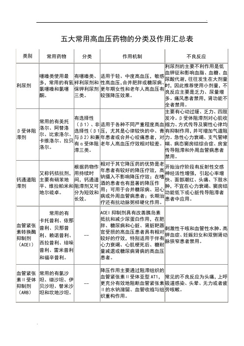
常用高血压药物的分类及作用汇总表
图片尺寸920x1302
抗高血压药的分类和代表药物
图片尺寸1171x1280
(完整)(附表)高血压常用药物分类
图片尺寸1179x730
一表搞定46种高血压治疗药物用法
图片尺寸792x2054
干货来了!高血压临床用药12问
图片尺寸831x417
高血压用药全解读(附搭配用药方案)
图片尺寸1080x583
康普 苯磺酸氨氯地平片 5mg*14片/盒用于高血压慢性稳定型心绞痛及
图片尺寸800x800
高血压药物分类和选择
图片尺寸736x788
高血压常用药物名称对照
图片尺寸920x1302
治疗高血压的药物,你要了解这些!
图片尺寸710x347
高血压常用药
图片尺寸920x1302
高血压用药12问,临床难题都在这里!
图片尺寸753x411
高血压常用药用商品名对照表
图片尺寸800x1132
《中国高血压临床实践指南》11月13日发布会于线上举行
图片尺寸3040x2066
文档下载 所有分类 医药卫生 > 常用高血压药常用高血压药物一览表 苯
图片尺寸923x640
高血压药排名 最好降血压药排名一览表
图片尺寸641x764
高血压药分类 - 百度文库
图片尺寸496x702
高血压三联用药 治高血压的药名单
图片尺寸792x1120
【科普】高血压药这么多"地平",怎么选?
图片尺寸997x751
高血压急症管理降压药物一览表
图片尺寸645x984