高血压药排名

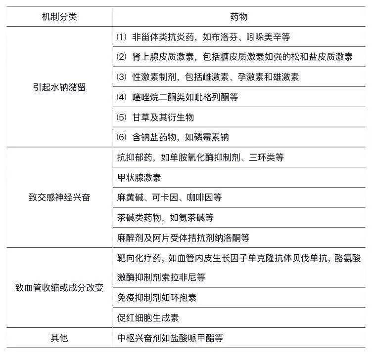
一起来了解"药源性高血压"
图片尺寸754x713
抗高血压药的分类和代表药物
图片尺寸1171x1280
常用降压药名称
图片尺寸920x1302
高血压常用药物名称对照
图片尺寸920x1302
高血压常用药用商品名对照表
图片尺寸800x1132
竟然是……|治疗|降压药|高血压患者|心血管疾病_网易订阅
图片尺寸660x423
降压药天天用这些用药细节和注意事项需知道
图片尺寸1080x490
7片/盒 安博诺厄贝沙坦氢氧噻嗪片7片厄贝沙坦氢氯噻嗪片降压片降压药
图片尺寸800x800
高血压常用药
图片尺寸920x1302
常见降压药物一览表
图片尺寸800x1132
降压药一览表
图片尺寸952x1232
地平类降压药物,能掰开服用吗?
图片尺寸640x644
降压药一览表
图片尺寸641x984
常用降压药名称
图片尺寸920x1303
降压药
图片尺寸791x908
刷爆朋友圈被召回的"缬沙坦"降压药,药师这样说.
图片尺寸1017x585
常见抗高血压药用量
图片尺寸1103x724
干货!高血压分级及用药大全
图片尺寸640x935
记住这三点轻松管理药物导致的高血压温故知心
图片尺寸610x870
【收藏】2017指南:抗高血压药物一览表
图片尺寸530x640