2068运放电路图

关于运放的问题 请问这个电路有什么用具体怎么运行?谢谢.
图片尺寸1206x835
放大器引脚信主要特性njm2068双低噪声运算放大器
图片尺寸1375x1040
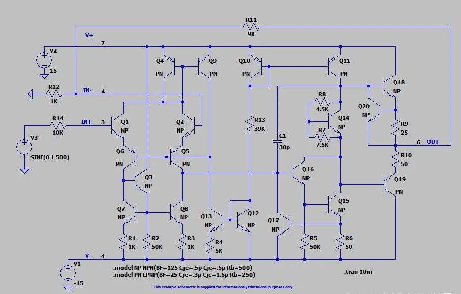
运放内部电路分析
图片尺寸907x579
运放3个小电路脉冲发生电路差分放大电路电流转换成电压
图片尺寸1080x668
硬件电路学习记录(八)——运放
图片尺寸429x283
运放能有很多功能,能变化出五花八门的电路!今天给大分享3个实 - 抖音
图片尺寸1080x1440
设计一个运放电路
图片尺寸1264x833
40 集成运放f747电路原理
图片尺寸1920x1080
更换运放遇到的怪事怎么很少见有人提到过
图片尺寸750x494
常见运放应用电路分析(附电路图)
图片尺寸640x447
运放电路图.png
图片尺寸1080x495
为什么运放电路会加这几个电容,它到底有啥用?
图片尺寸1007x692
大神救命啊~~~帮我分析下这个运放电路
图片尺寸666x490
运放内部电路分析
图片尺寸609x603
集成运放电路 集成运放有哪三个特点 - 北京百科网
图片尺寸991x617
电路图及分析运放的基本应用
图片尺寸2050x2835
运放加三极管的恒流源电路2种方案优缺点对比
图片尺寸660x455
20种运放典型电路总结,电路图 公式
图片尺寸1242x1110
哪位大神能告诉我这是一个什么样的运放电路,应该怎么分析.
图片尺寸700x485
实用运放电路:2.5khz的方波,被放大了多少倍?
图片尺寸885x690