30a电调原理图

xxd新西达30a电调整理了原理图
图片尺寸2201x1701
大疆电调原理图
图片尺寸1188x918![[注意]又一张电调图纸!请收藏!](https://i.ecywang.com/upload/1/img1.baidu.com/it/u=3118833876,3334484243&fm=253&fmt=auto&app=138&f=JPEG?w=418&h=616)
[注意]又一张电调图纸!请收藏!
图片尺寸418x616
关于开源分体电调天启30a的代码烧入方法以及如何观察代码选固件
图片尺寸554x333
无刷电调电路图看不懂
图片尺寸640x480
无刷电调diy程序固件
图片尺寸897x663
简单的双向有刷电调制作实验
图片尺寸640x551
好盈铂金30a电调原理图分析
图片尺寸427x280
求助,电调增大电流
图片尺寸889x580
简单的双向有刷电调制作实验
图片尺寸822x403
【原创】我的diy无刷电调---马力很大很强劲!【恢复】
图片尺寸798x510
哪位朋友有"有刷电调电路图"
图片尺寸520x320
关于开源分体电调天启30a的代码烧入方法以及如何观察代码选固件
图片尺寸554x358
航模无刷电调电路图
图片尺寸640x406
做了个无刷电调(附原理图和程序)
图片尺寸958x611
最新出炉,电荷泵全n-mos电调
图片尺寸946x538
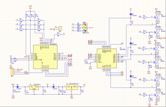
纯nmos电调原理图
图片尺寸1246x823
一个电调的诞生之路
图片尺寸689x630
1s2s3s单向有刷电调傻瓜教程,航模diy如此简单!
图片尺寸497x443
hakrc 2--6s 32位35a四合一电调blheli_32 esc
图片尺寸1808x1572