3dmax导入图片描线

硬表面布线建模练习1211-3dsmax
图片尺寸2719x1528
3dmax跑车模型布线教学
图片尺寸960x1280
3dmax线条怎么挤出立体
图片尺寸640x372
【3dmax角色建模】二次元女性角色布线,传统手绘流程行业制作规范讲解
图片尺寸1561x975
坡面凹陷结构卡线,3dmax布线技巧讲解,新手学布线必看,每天一个建模小
图片尺寸1146x716
硬表面内方外圆及内圆外方结构卡线,3dmax卡线技巧讲解,新手卡线练习
图片尺寸1146x716
3d max 从描线到出图全步骤笔记(回忆版)
图片尺寸1920x1030
3ds max如何导出图片?
图片尺寸1326x746
3ds max 样条线 转换 多边形 线条会扭曲
图片尺寸973x540
硬表面布线建模练习1111-3dsmax
图片尺寸2016x1260
【3dmax教程】球形面开孔 布线,卡线教程,3dmax新手卡线小技巧
图片尺寸1146x717
求助,在3dmax中,如何用样条线绘制出这样的形状?
图片尺寸512x317
3d max 从描线到出图全步骤笔记(回忆版)
图片尺寸1920x1030
3d max编辑样条线只有一个点,如何做成周围都有线,不是轮廓做出来的
图片尺寸390x548
3dmax新手布线小技巧,什么是点线面建模,教你理解核心思路
图片尺寸1150x718
3dmax样条线和螺旋线的创建
图片尺寸669x381
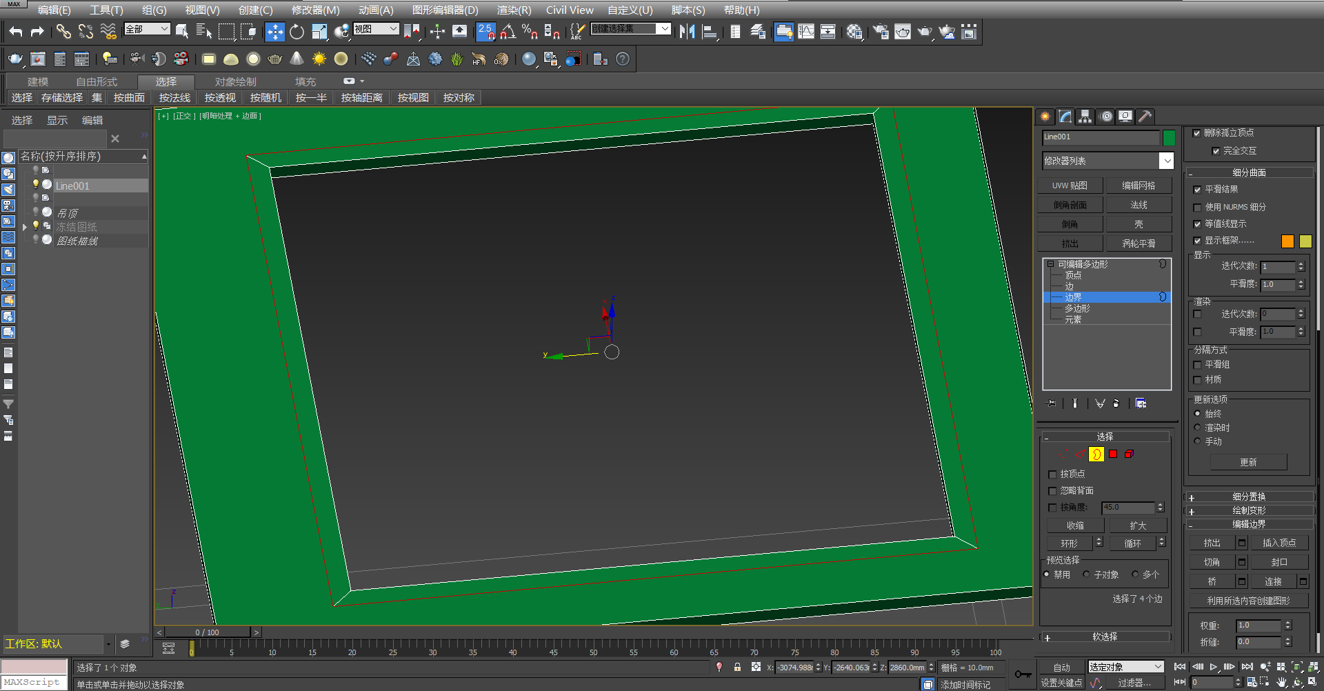
3d max 从描线到出图全步骤笔记(回忆版)
图片尺寸1920x1030
3dsmax-多边形布线原理-异形建模图文教程
图片尺寸1920x1080
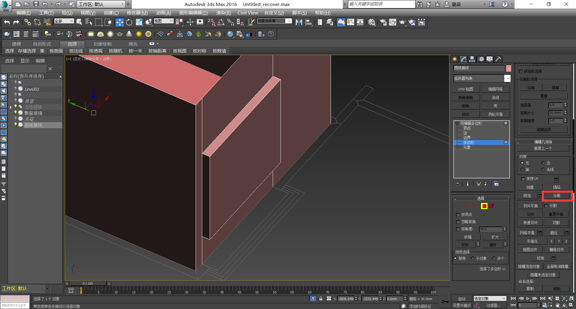
3d max 从描线到出图全步骤笔记(回忆版)
图片尺寸1920x1002
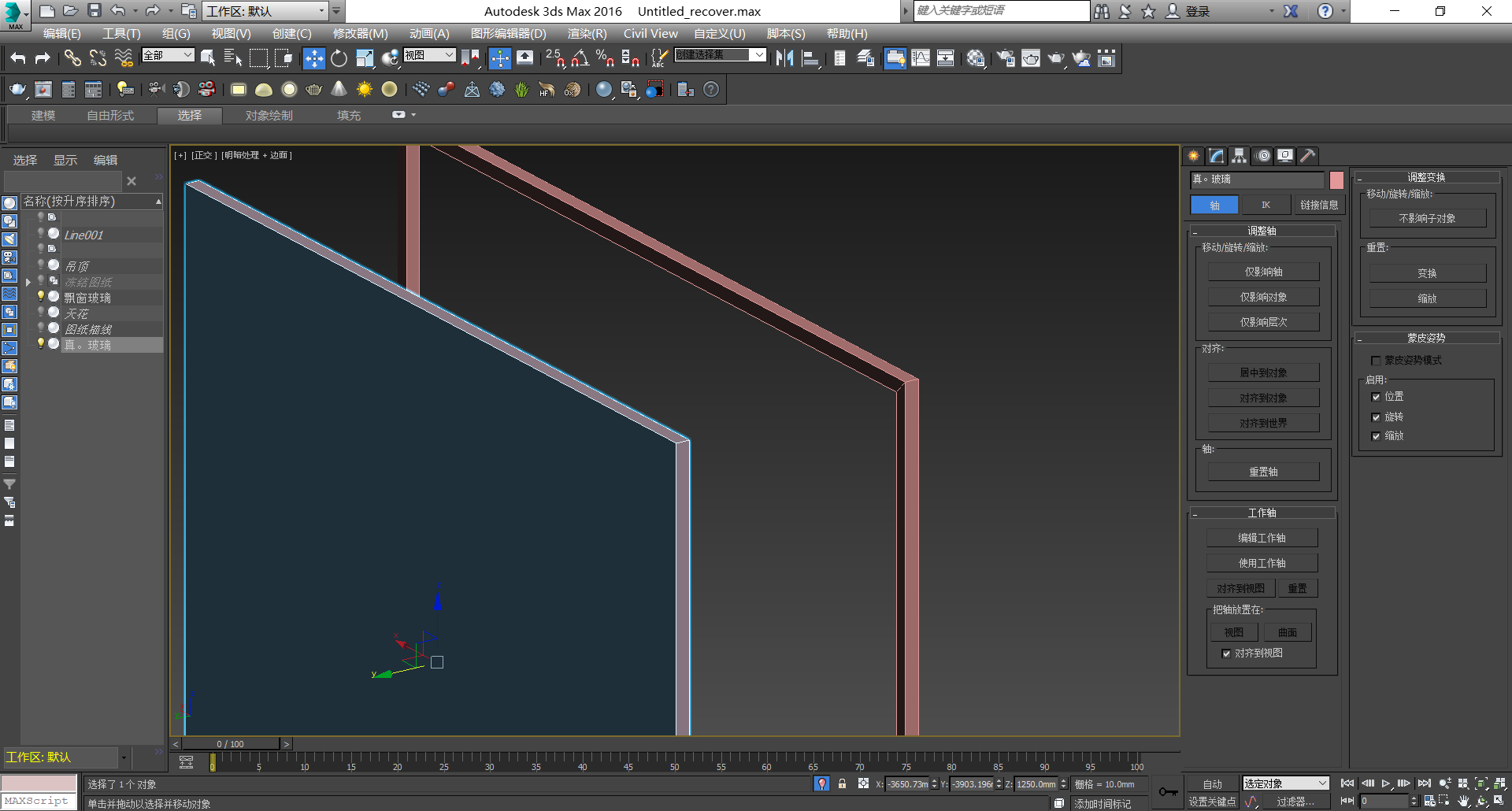
3d max 从描线到出图全步骤笔记(回忆版)
图片尺寸1920x1030