5401引脚图及功能

2n5401外延平面pnp晶体三极管的数据手册免费下载
图片尺寸374x270
手电筒充放电管理芯片sm5401兼容ht4892超低静态电流低成本充放电管理
图片尺寸749x397
(原文件名:5401.jpg)
图片尺寸687x385
第九章 功率放大器ppt
图片尺寸1080x810
它们并不紧缺,可以在市场上轻松找到.图4给出了各种元器件的引脚排列.
图片尺寸2432x1484
lmh5401 引脚图
图片尺寸386x305
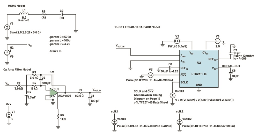
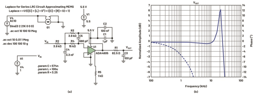
使用ltspice搞定工程电源和mems信号链模拟
图片尺寸881x547
使用ltspice搞定工程电源和mems信号链模拟
图片尺寸890x330
2n5401 pdf下载及第2页内容在线浏览
图片尺寸1098x1497
doc 12页
图片尺寸792x1120
使用ltspice搞定工程电源和mems信号链模拟
图片尺寸888x477
使用ltspice搞定工程电源和mems信号链模拟
图片尺寸885x487
tps5401 0.5-a, 42-v input, step-down converter (rev. b)
图片尺寸460x477
adg5401
图片尺寸900x431
4000系列数字电路,4511,bcd-锁存/七段译码/驱动器
图片尺寸1573x3236
mcx653106aecatspib光纤网卡acbelfse00100agfse0017hagflxa5401aflx
图片尺寸1000x694
使用ltspice搞定工程电源和mems信号链模拟
图片尺寸885x472
使用ltspice搞定工程电源和mems信号链模拟
图片尺寸887x353
达夫工业电话广播对讲5401a防爆无主机扩音对讲话站
图片尺寸776x461
mmbt5551 5401 三极管 sot-23封装 asemi品牌 npn型大电流信号
图片尺寸770x596